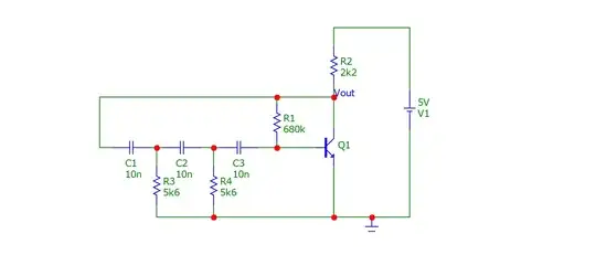
DC 5 V for input
Three 10 nF capacitors
One 2.2k resistor
One 680k resistor
Two 5.6k resistors
My assignment is to make an oscillator using only the elements given above.
This is the desired output waveform.
This is the circuit I have tried so far. Please tell me what is wrong and how can I make a circuit with such a waveform.




