1

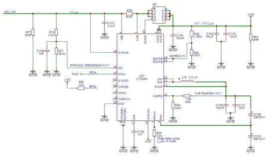
I'm using the LTC4041 as a UPS for Raspberry Pi. When a power failure is detected, the RPi shuts down immediately (a python script is running!). When the RPi is turned off, the current consumption drops from ~1.5A to several milliamps. This is in line with expectations. However, I can hear noise from the L14 inductor (Prod.: XAL5030-222MEB).

How to reduce the audible noise of an inductor when the load current is low? Below is a spectrogram from audible L14 noise. A microphone was used for the recording.

enter image description here

enter image description here

Gregory
  • 300
  • 1
  • 7
  • 1
    swicthers can behave a little strangely with no load. As a starter, you could try different resistive loads and see what is the actual minimum current to prevent this issue. Could be that the circuit is going into some kind of weird oscillation state. – danmcb Nov 25 '22 at 10:25
  • I played with different loads. For example when I connected light bulb 12V@5W this phenomenon not occurred. Also I considered add extra load R80 1k or 10k. – Gregory Nov 29 '22 at 06:44
  • I repeated test with spectrum analyzer. The audiable noise source is not L14 inductor! The noise are generat by PoE Module Silvertel Ag5305. In documentation in chapter 3.9 about Minimum Load I found more information. – Gregory Nov 29 '22 at 07:16
  • So, when I populate R80 = 12.3 Ohm should be OK? I base on Ohm law R=U/I = 4.92V/0.4A. – Gregory Nov 29 '22 at 07:19

0 Answers0