Currently I am working on a AC (mains)->DC (split-rails) linear supply project. The intended use is for hobby purposes only.
As I am not used to split supplies and AC/DC sections, I'd like to ask if there are any obvious errors in my schematic.
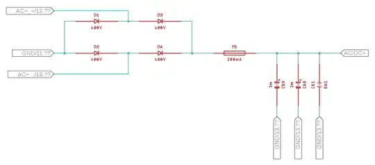
Goes to the dual-tap rectification (I am absolutely not sure, if the transformer is connected correctly to the diode-briges):
and
to then be regulated with these "building blocks" (multiple devices):
and
My questions:
I'm somewhat unsure if the transformer is connected correctly. Can this arrangement be used for 240 V/50 Hz? Datasheet
Are the diode bridges drawn correctly (correct orientation of diodes in regard to transformer)?
Are the MC79XX LDO's connected correctly (it is confusing for me to work with negative voltages)?
Are any obvious parts missing or wrongly used?




