I would like to open the feedback of a difference amplifier to have more gain.
Actually, I would like to increase the gain of the open loop system in order to reduce the error between the reference and the output that I want to regulate. In my application, I would like to regulate the current.
For example if I took a simple model of a linear regulator, the whole system is a closed loop system and so there is a feedback. But locally around the op amp there is no feedback and I think that the op amp which has "no" feedback could be a difference amplifier but the gain would be lower and the regulation would be worse.
So I would like to do the same thing into my system to improve the regulation. Nevertheless this will be the first time that I would do this and I am afraid to let open the feedback. It is probably not as simple as it seems, so I would like to know if I have to take into account some considerations before doing something really bad.
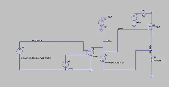
Here is the system with the difference amplifier and "without feedback":
In simulation It works perfectly but it miss a lot of parasitic elements and I do not know how "opening" the feedback will affect the stability.
And as you can see I am currently using resistor of 1 kΩ and 1.21 MΩ for having a gain of 1000 on the difference amplifier and I think it is pretty low and pretty high as resistor of an op amp for setting the gain. This is also why I would like to open the feedback.
Thank you.



