9

I'm a noob at circuit design and I'm trying to design a circuit to accomplish the following. I need some help in evaluating whether the circuit I've cobbled together would work, and whether you have suggestions to improve/simplify it.

Problem Statement:

I have a camper trailer with a back-up camera (12 V, draws around 500 mA). The camera is wired into the running lights circuit that receives +12 V from the car when the car headlights are ON. There's also brake/turn signal circuits - they all share common ground.

It is useful to have the camera on during the day (for situational awareness), but this forces me to keep the car headlights and all running lights ON. I'd rather keep them off during the day and use the 10 A+ they draw to charge trailer batteries instead (or simply not generate it if batteries are full).

The trailer has its own 12 V battery bank (wired in parallel to the car battery via the trailer connector for charging). It shares a common ground with the trailer running lights, camera and all other lights circuits. I'd like to power the camera from the trailer batteries, but only when driving (to not drain the batteries).

My thinking is to construct a time-delay circuit to power the camera from the trailer batteries for ~1 hour after it has observed +12V on either the driving light or brake circuits. That way I get an hour of camera time every time I brake, or I can 'pulse' the headlights on the car to extend it.

Note: I thought about triggering the camera on trailer battery voltage (from charging), but that's not reliable if the batteries have very low charge, and I also don't want to trigger the camera if the voltage rise is due to solar charging.

Requirements:

  1. Camera is powered for ~1 hour from Vtrailer after seeing +12 V from Vbrake or Vlights.
  2. If Vtrailer is 0 V (trailer battery empty for some reason), the camera should still work and get power from Vlights (if ON).
  3. No cross-feed between the different inputs (don't want trailer batteries to power lights, or running lights to power brake lights, etc.).

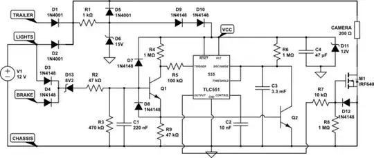
Here's my circuit so far: enter image description here

Design Reasoning:

  1. Went for capacitor + transistor for simplicity over a timer chip (and I haven't used timers before). If you think a timer chip would improve things, let me know.
  2. Used a MOSFET to switch the load since gate current doesn't vary with load current.
  3. Used low-side switching since that seemed simpler.
  4. Not a lot of thought around component choices other than what seemed common and does the job. Open to suggestions!

Feedback? Anything I didn't think of?

Edit 2022-12-30

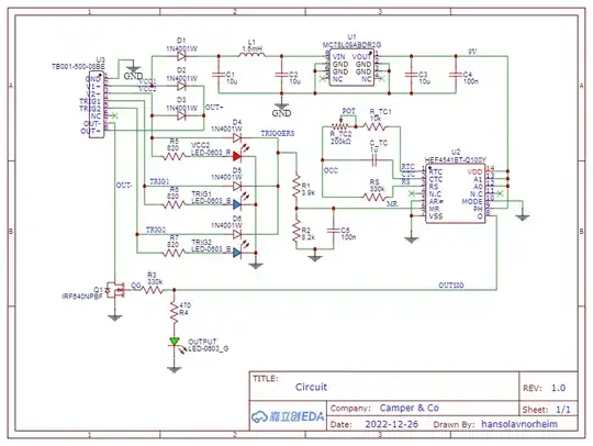
I decided to use this to learn PCB design exercise and have put together a PCB based on @TonyM's answer. Here is the result. Planning to send it to JLCPCB for manufacture and assembly. Interested in feedback! Project Link

Schematic

PCB

3d View

  • 1
    How accurate does "one hour" need to be? I would be concerned about leakage on your capacitor and resistor; at worst you won't get anywhere close to an hour of runtime, and at best the leakage would make it hard to achieve an exact amount of time. A microcontroller would be a bit annoying to power with 12V everywhere, and the same goes for many of the nicer modern timers, but a 7555 timer could run off 12 V (if someone can vouch for its accuracy in this kind of situation) – nanofarad Dec 28 '22 at 15:32
  • A very warm welcome to the site. Any semiconductors should be automotive temperature range (-40..125'C) and definitely not commercial range (0..70'C). Your climate and possible destinations may let you consider industrial temperature range (-40..85'C). Avoiding ICs is good for that reason and your current design has only MOSFET and diodes. If you do go to ICs, keep them simple as far as poss and check out temperature capability. Meanwhile, your current circuit won't switch nicely off after its inaccurate hour's delay, it'll slowly fade to dark. A comparator driving the MOSFET would solve that. – TonyM Dec 28 '22 at 15:35
  • @nanofarad it does not need to be accurate, just something longer than say 30 min and less than 4 hours. – Hans Olav Norheim Dec 28 '22 at 16:08
  • 1
    @TonyM thanks for the welcome! Good point on the fading. On the temps, the circuit will be behind a thin panel in the trailer living space, so -40-85C should be sufficient. – Hans Olav Norheim Dec 28 '22 at 16:10
  • Circuit looks good except: C1, C2 are 10 uF, should be 47 uF; R4, R5, R6, R7 make dazzling LEDs out of indicators, change to 2K2 or so; R3 330K far too high for Q1 Ciss, make 2K2 or 3K9; under C2 always avoid 4-way nodes, can be hard to distinguish from two unconnected crossover nets, move GND to end of horizontal net. Consider simulation before making a board. Make sure PCB caps have space around so can easily be swapped for larger values. Place 3K9 across 9 V so circuit goes swiftly right down to 0 V when off, so timer resets on next power-on (can be Not Fitted but gives option after test). – TonyM Dec 30 '22 at 17:08
  • 1
    Awesome, this is just the kind of pointers I need to maximize the probability of success :-) Will try to simulate before sending off. Let me work on these. Let me know if you have some "buy me a coffee" link, you have definitely deserved it! – Hans Olav Norheim Dec 30 '22 at 18:27
  • 1
    @TonyM > (C1, C2, R3) Had somehow read these wrong from your schematic.

    (R4, R5, R6, R7)

    I went by the 20mA max current and didn't realize that would make them quite dazzling :-)

    (avoid 4-way nodes) (Make sure PCB caps have space around) (Place 3K9 across 9 V)

    This is the kind of stuff that comes from experience, thank you!!

    – Hans Olav Norheim Dec 30 '22 at 18:37
  • You're very welcome and, yes, it's from practical experience of board bring-up and use in electromechanical equipment :-) Add mounting holes, make sure there's plenty of clearance for nut runners/screwdrivers and for washers so they won't cut into tracks when tightened. Mount Q1 lying down, makes board much bigger but Q1 is likely to get knocked about and then broken during lots of install/remove and wire access. – TonyM Dec 30 '22 at 20:19

2 Answers2

7

Your single-capacitor timer can work but it's very inaccurate. The very large capacitor has a loose tolerance and won't be accurate when discharged with a tiny current through the resistor.

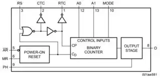
You could use an HEF4541B Timer IC instead. This runs from a 3..15 V supply and has automotive temperature range (-40..125 C).

It's also cheap (61p-odd) and currently readily available (from a quick search in a distributors website) but that's subjective so check that yourself. The below internal diagram is from the datasheet.

enter image description here

When triggered, the timer runs an RC oscillator at a comfortably high-enough frequency to allow R and C values that offer relatively high stability compared to your RC circuit.

The IC has a monostable mode and a frequency generating mode. In monostable mode, an internal counter counts these oscillator pulses. The IC output is asserted when the IC is triggered and disabled when the counter reaches a programmable limit.

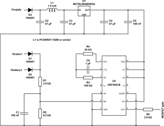
The schematic below shows three circuit blocks. (All voltages stated in descriptions are approximate.)

A filtered powered supply provides a clean 9 V from the noisy vehicle 12 V supply, Vsupply, the source of which is for you to select. The inductor value is driven by what is convenient for you to buy and mount. The schematic shows an Allied PCSNR87-152M 1.5 mH 360 mA part (around 60p), which gives the filter a 600 Hz low pass cut-off. Anything above 1 mH will be suitable for this simple and basic supply filter. The regulator is automotive temperature range.

The trigger circuit takes the two 12 V voltage detects and produces a filtered 8 V trigger signal for the timer. This must be 7..9 V at all battery voltages so this divider should be suitable.

The timer circuit uses an 18.2 Hz oscillator to drive the internal counter. The A1:A0 pins select a counter size of 16 bits, so a max value of 65,536. This produces approx. 1 hour pulse width after the trigger is removed.

The timer output drives the switching MOSFET gate through a gate series resistor. This should be over 500R and here is the nearest resistor value already used, 3K9.

I've designed mass-produced automotive circuitry and this simple design should work fine electronically but will need enclosing to protect it from dirt and its environment. The level of that depends on where it is mounted, so something for you to assess.

schematic

simulate this circuit – Schematic created using CircuitLab

TonyM
  • 22,898
  • 4
  • 39
  • 64
  • 1
    This is very cool, thank you!! I have so much to learn. Let me work on digesting and understanding this :-) – Hans Olav Norheim Dec 28 '22 at 20:59
  • There must be a Schmitt trigger between R1-R2-C1 node and the MR input. Two 1/6th CD40106 inverters in series would do the trick, and would also support undervoltage lockout. The voltage regulator is an unnecessary drain on the supplies, although in this application is probably fine since Vsupply implies lights on or alternator on. C2-L1-C3 can perhaps produce higher voltage excursions than the Vsupply unless it's critically damped. L1 could have series resistance, or there could be an external damping snubber across L1. – Kuba hasn't forgotten Monica Dec 28 '22 at 21:15
  • R5's purpose is to protect U2 rather than anything to do with the mosfet. U2's output impedance at 9V isn't stellar, so there's no worry about the output and the gate oscillating. For benign or local loads, OUT can go straight to a gate. Paralleled "unused" 40106 could be used as a gate driver too, if needed (not really). – Kuba hasn't forgotten Monica Dec 28 '22 at 21:20
  • @Kubahasn'tforgottenMonica, actually the circuit is fine as it is, there's no need to add parts or remove them, it's all there as required. I've designed for mass-produced automotive before, engine board electronics. – TonyM Dec 28 '22 at 21:57
  • 1
    I updated my design based on your design. Take a look :-) – Hans Olav Norheim Dec 30 '22 at 13:13
6

Connecting external "hard" 12V circuits directly to a gate is very likely to blow the gate insulation due to transients, making the mosfet fail - usually fail closed, discharging the battery.

The mosfet doesn't inherently know that you want to use it as a switch. You have to drive the gate with a "binary" signal that's either fully on or fully off to have switching action. Driving the gate with a ramp puts the mosfet into linear operating mode for part of the capacitor's discharge time. When that happens, the camera's power supply will "see" increasing source impedance of external power source. That may have unintended consequences, up to and including the mosfet+camera combo repeatedly turning on-and-off in an oscillatory fashion, due to capacitive coupling from the channel to the gate.

To make things robust, we can use an actual timer circuit - something like a 555. TLC551 works well since it's a CMOS part with very low idle current (15μA typical). TLC555 is a suitable alternative as well, with idle current just 10x higher - still well under 1mA. CD4551 would be an excellent alternative as per another answer, and it will work from the same supplies.

The output of the timer can directly drive the gate of the mosfet, since it's a push-pull type output and gives a clean on-off transition.

TLC551's absolute maximum supply voltage is 15V. This is easily exceeded in automotive environments, so we need to limit the supply voltage. The circuit below runs the 551 timer from about 9.5V.

schematic

simulate this circuit – Schematic created using CircuitLab

D1-D4 implement the diode OR logic. D13 provides low-voltage lockout for triggering. The lights/brakes lines have to be above ≈9V to (re)trigger the timer. The 1-hour timeout naturally protects the battery from excessive discharge. The circuit's very low power consumption will not affect the battery life - its consumption is well below the self-discharge rates for small (10Ah..100Ah) automotive batteries.

R1, D5-D6, D11 protect the VCC supply from transients. D9-D10 provide additional voltage drop for VCC.

R2,R3,C1,D7-D8 protect the base of the inverter Q1. 555 trigger input is active-low, thus we must invert it first. C1 also offers some filtering for short spikes induced into the light/brakes lines from other circuits. The lights/brakes must be activated for about 0.1s before the timer is triggered.

C2 decouples the internal threshold voltage of the 555.

R6-C3 provide the ≈3600s timing constant for the timer.

C3 should be pre-formed. Ideally it should also be selected for low leakage. See this video from Marco Reps for details. The leakage current should be around less than 1μA to maintain gross (0.5-2x) accuracy, and <100nA for approx. 10% accuracy.

Q2,R9 add retriggerability, i.e. any time the trigger is active, the timer is held in the initial state, so that it will expire an hour after the control input was last turned on.

R7-R8,D12 protect M1's gate and 555 output stage from transients coupled from the camera via drain-gate capacitance.

I have not tested the circuit, but believe it should work and survive the application you have in mind. No guarantees of course. Due to high internal node impedances, and low power consumption (<50uA when idle at room temp, perhaps more when hot), the PC board should be conformally coated to prevent contamination and water condensation from affecting the circuit.

Ideally, the circuit should be laid out using SMT components on a PCB with a continuous ground plane on the bottom layer, providing an electrostatic shield for the nodes on the top layer. For best shielding, there should be no vias, and the shield should extend 0.5" or more past the edges of the active circuitry. This means that the top of the PCB would have about 0.5" margin around, while the bottom would be solid copper.

Some components, like D1-D4, can be through-hole. C4 should be a parallel combination of ceramic capacitors.

  • Oh wow, this is amazing. Thank you!! I have so much to learn. Let me work on digesting and understanding this :-) – Hans Olav Norheim Dec 28 '22 at 20:46
  • Thanks for putting this together. After studying it for some time, I have a couple questions. 1/ If I understand 555 operation correctly, this circuit will start the 1-hour countdown on the falling edge of trigger (rising edge of lights/brakes), and won't restart the countdown until it completes, correct? Ideally, I'd want the camera to be on for 1 hour since the last time either was high (either a pulse or long high time). So restart timer whenever they are high. What would be the best way to do that? – Hans Olav Norheim Dec 28 '22 at 22:25
  • 1
    2/ Given my time delay is pretty long, I saw you added that I have to carefully select C3. I may find after using this some time that I want an even longer delay, like 2-4 hours, say for example highway driving when not touching the brakes. Do you think it would be less hassle to use a timer with a count register like TonyM suggests? I don't have large stocks of capacitors to select from and was hoping to not have to buy a whole bunch :-) Maybe that can also address question 1/. – Hans Olav Norheim Dec 28 '22 at 22:30
  • @HansOlavNorheim Timer with a count register is a very good alternative! I've fixed the circuit to be retrigerable - sorry for the omission, and you of course understood 555 correctly. – Kuba hasn't forgotten Monica Dec 29 '22 at 03:40