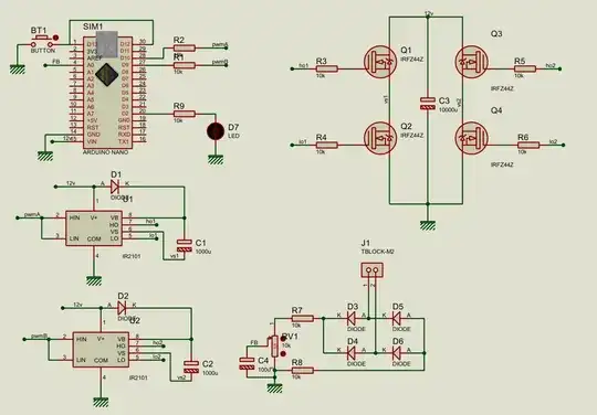
I found a 500W inverter implementation with an Arduino Nano and IR2101. According to its schematic, I think the input connections of both IR2101 are wrong. If it is wrong, then why is this circuit is working fine in the video? Did I get it wrong?
Video: 500W Sine Wave Inverter Using Arduino - H Bridge
Schematic, PCB and program: ElectroMux- 500W sine wave inverter with auto voltage

