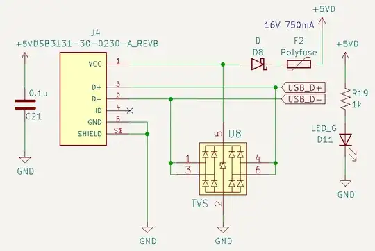
I am a proponent of not mixing Shield and Ground functions. By "ground", I mean here the return conductor for the USB-VBUS power rail, most of all, but also the return conductor for the common-HI/LO USB data symbols.
That implies that there is no node on your device that could take over the Shield function. Such a node, would be a metallic enclosure, for example.
So my suggestion is: Don't connect the cable shield to the ground. However, leaving it open is also not a good practise in a long chord, because its open end can resonate with random noise on the cable.
You want the cable shield joined with your device ground at RF, but separated at low frequencies, so you place a capacitor there. The series resistance is there to damp resonances.

simulate this circuit – Schematic created using CircuitLab