I am working on a battery management system using the TI BQ76920.
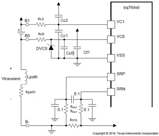
The document "bq769x0 Family Top 10 Design Considerations (Rev. A)" explains on pages 22f that depending on how ground is referenced, some inputs must be protected from falling below Vss as a result of ground impedance.
One situation is the following:

They write: "If VSS is referenced near the sense resistor, VC0 will tend to go below ground if connected to the cell and may need protection such as DVC0."
The VC0 to VSS absolute maximum rating is –0.3V to 3.6.
Am I right to assume that DVC0 should be a Schottky diode rather than a Zener diode as the schematic symbol suggests?