5

I want to build power meter for wifi signals. One way to do it is to use a diode to rectify AC signal and amplify that before measuring. But are there diodes which work at such high frequency? Also, are there other methods?

DiaperHands
  • 782
  • 1
  • 6
  • 21
wfn
  • 51
  • 2
  • 1
    You may have to think about this a little farther. Do you want to detect only WIFI signals or just general signals at 2.4GHz? – hazzey Jan 10 '17 at 22:45
  • 1
    Before start reinventing the cart wheel you might want to take a look at these [wifi power meter smartphone](https://www.google.com/webhp?sourceid=chrome-instant&rlz=1C1_____enUS481US481&ion=1&espv=2&ie=UTF-8#q=wifi+power+meter+smartphone+) – Mahendra Gunawardena Jan 10 '17 at 23:19
  • @MahendraGunawardena Those apps are useless for detecting interference. WiFi uses the ISM bands so there will be many sources of non-wifi signals at the same frequency. – Navin Jun 06 '19 at 02:48

1 Answers1

1

The basic approach is correct, but it won't be as easy as just slapping a diode there, for several reasons:

  1. If you are receiving the signal with an antenna, the power level will be very small. A typical value might be -40dBm, which equals 0.1µW. In a 50 ohm load, this would be 2mV of voltage and 44µA of current.
  2. Diodes have forward voltage ranging from 200mV up to 1V, depending on diode type. You'd need to bias it somehow to avoid your 2mV signal getting completely cut off.
  3. Diodes have capacitance ranging from 1pF up to hundreds of pF. This capacitance will provide a path for the RF signal to get past your diode, no matter what polarity it is. So you won't get an exact cutoff but it will just conduct slightly better in one direction than the other.

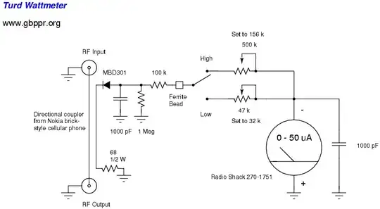
So I suggest starting with a premade schematic which has these things thought out. Any such schematic would also indicate a suitable diode, for example this one uses MBD301:

Wattmeter (Image from http://www.qsl.net/n9zia/wireless/appendixF.html#10)

The MBD301 used there has a 15ps charge carrier lifetime, so in theory you could claim it can switch up to 66 GHz. But as I've explained above, for RF signals it is not so clear-cut. Therefore most datasheets won't give a figure for maximum switching frequency, as it depends on application.

jpa
  • 1,845
  • 7
  • 12