This is my first time posting anything, but I could not figure out the derivation of the amplitude of the spring for the 4 first oscillations. I am not acquainted with the effect and calculations of damping since I am only in high school. This is an assignment I have, I think I am in over my head, but I have invested too much time in this to change the topic. I figure that the only deviation to the classic coulomb damping where the source of energy dissipation is due to the weight sliding on top of a surface, and the force of friction is constant and does not change, is that the friction coefficient changes as more coils enter the paper cylinder which is compressing the spring. The values that I have is the frictional force of when the entire spring is within the paper cylinder, the mass of the weight, the initial elongation of the spring (x naught) and the spring constant.
. If anyone can help me with my assignment I would be eternally thankful! If not, I would gladly take any help with deriving the amplitude of the classic coulomb damping case as seen above as a backup. Moreover, If there is any rule that I am breaking with this post, let me know. This is as previously stated, the first time that I post anything, and it is due to pure desperation as I am way in over my head! Thanks in advance!
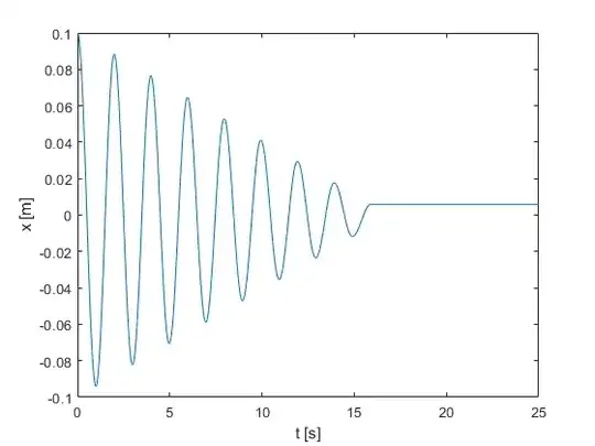
I got 15 experimental values for the amplitudes at half revolution increments for 4 revolutions, took the averages and inserted them into a graph. The graph can be seen here: https://gyazo.com/3e2d1c18b05a31d1eca88c411bdbb2cb .
To solve the equation for x(t) in the equation ma = -kz +F_r, where you would get Asin(wt) + Bcos(wt) + F_r/k, you merely need to equate it to the initial displacement to calculate B, and equate it to the derivative of displacement i.e. initial velocity to get A. A is zero if there is no initial velocity, but the question still stands, how do you get -sgn(v) so that it can be used as the value of friction over spring constant which would give the damping term. I suppose it could be gotten by taking -v/magnitude of v, but how would you calculate the magnitude of v? Since solving the equation without it would merely result in a regular cosine function.



