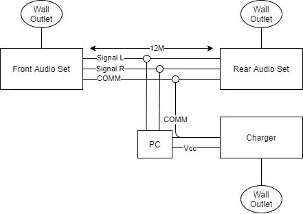
I have two 5.1 speaker sets, one in the front and one in the back of my living room. I have connected them together with an "audio wire" (non-shielded unfortunately) that's 12 meters in length.
Since I did this, the speakers started buzzing/humming when turned on. This however stops when I connect the audio wire (through an Y splitter) to my laptop. This got me curious: What happens if I connect the COMM wire on from the Y audio split to the COMM on my laptop charger? The buzzing/humming stops!
There exists some circuit in the laptop charger that is being able to cancel/even out the noise.
Why does the humming/buzzing happen? And Why does it stop when I connect audio COMM to charger COMM?
Can I fix the buzzing/humming noise by making some circuit using passive components I have lying around from DYI kits (Arduino etc)?
This is how the setup looks like in diagram form:


