1

This dev board. 78M05G regulator, attiny85 MCU.

Similar (ON MC78Mx05) regulators' droupout voltage is listed at 2V0. USB voltage is specced at 5V0 (+0V25)(-0V55). The ATTiny85 can take 2V7 to 5V5, though for some variants the 4V45 low end of the USB spec straddles a speed grade.

By my understanding you're operating in undefined territory if you are below the sum of output voltage and droupout voltage, which would be 7V here. So why the linear regulator? Alternatively, what am I missing?

2 Answers2

1

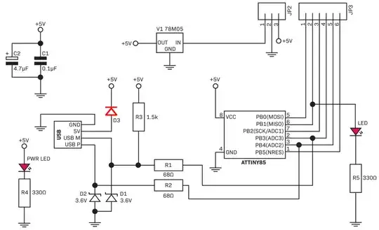
Below is the schematic for the board in question that I found with a quick google search.

enter image description here

Electrical specification from datasheet for the linear regulator are

enter image description here

So the VO per specification is for VI = 10.0V is as above. Based on the specifications the part is design to work between 7VDC and 20VDC for VI.

enter image description here

Reference:

Mahendra Gunawardena
  • 7,153
  • 5
  • 25
  • 65
0

Here is the corrected schematic for the uxcell Digispark Kickstarter Attiny85 Micro USB Development Board. Original schematic. I say corrected because parts of the internet has gotten the direction of D3 wrong. Correct orientation of D3 (in Red) is shown.

enter image description here

Attiny85 requires 1.8V to 5.5V to operate.

The Attiny85 Development Board can be powered in three ways:

  • +4.3V: via USB (no JP2). +5V - D3 = +4.3V
  • +5V: via JP2 & 78M05, pins 1 & 2. 7V to 20V dropped down to 5V via 78M05.
  • +5V: via JP2, pins 3 & 2. External 5V source on JP2.

D3 allows USB and JP2 to be safely plugged in at the same time. If JP2 and USB are plugged in, D3 will have +5V'ish on both sides. D3 is not forward biased, which prevents damage to USB +5V.

If D3 was reversed, then the USB connection could not power the board.

The MC78M05 is only required if the user wishes to power it from a 7V to 20V external source.

StainlessSteelRat
  • 2,487
  • 1
  • 12
  • 18
  • Yeah I actually asked a question on the re stack exchange about the diode too, good times. Thanks for including the information, I wasted a good few hours thinking I was crazy over that. – fiddling_junky Feb 03 '21 at 01:21