In my course of dynamics of structures, I am struggling with some basic principles. As a practice, I am plotting (or attempting to plot) the curves that are shown in the course book, with the help of Matlab. For example, I want to plot the phase angle theta as a function of beta, the dimensionless frequency, for a damped SDOF. The code I have is the following:
%Stiffness of the spring in [N/m]
k = 1;
%Mass in [kg]
m = 1;
%Damping constant in [Ns/m]
c = 0.1;
%Initial displacement in [m]
u_0 = 0;
%Initial velocity in [m/s]
v_0 = 0;
%%
%Resonance frequency in [rad/s]
omega_res = sqrt(k/m);
%Resonance frequency in [Hz]
f_res = (omega_res)/(2*pi);
%Eigenperiod in [s]
T_res = 1/f_res;
%%
%Critical damping in [Ns/m]
c_c = 2*sqrt(k*m);
%Damping ratio in [/]
xi = c/c_c;
%%
%Damped eigenfrequency in [rad/s]
omega_d = omega_res * sqrt(1-xi^2);
%Damped eigenfrequency for strongly damped system in [rad/s]
omega_hat = omega_res * sqrt(xi^2-1);
%%
%Timevector
t = 0:0.1:100;
%Betavector
beta_v = 0:0.001:4;
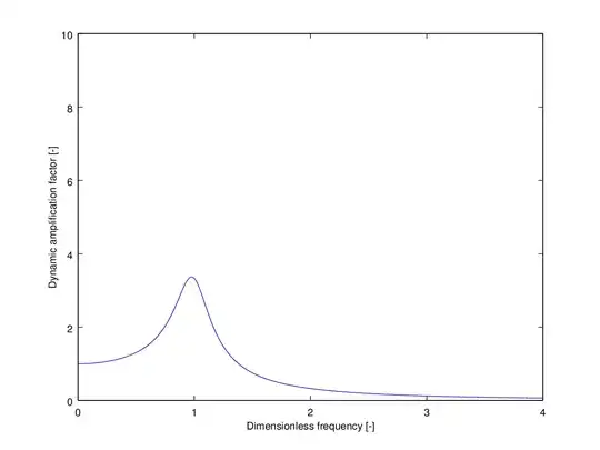
%D as a function of beta
D = 1./sqrt((1-beta_v.^2).^2+(2*beta_v.*xi).^2);
plot(beta_v,D)
axis([0 4 0 10])
xlabel('Dimensionless frequency [-]')
ylabel('Dynamic amplification factor [-]')
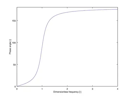
%theta as a function of beta
theta = atan((2*beta_v*xi)./(1-beta_v.^2));
figure
plot(beta_v,angle(theta),'m')
axis([0 4 0 pi])
grid on
xlabel('Dimensionless frequency [-]')
ylabel('Phase angle [rad]')
But plotting gives me the curve of an undamped SDOF. The curve I get:
The plot I am supposed to get:
Does anyone have a clue what is wrong in my approach?
A second struggle occurs when you want to plot the the response for a particular beta. The curve I achieved was not what I expected. My code is the following:
%Response
beta_a = 0.2;
D_a = 1./sqrt((1-beta_a.^2).^2+(2*beta_a.*xi).^2);
theta_a = atan((2*beta_a*xi)./(1-beta_a.^2));
p_hat = 1;
omega = beta_a.*omega_res;
u_p = p_hat/k.*D_a.*exp(i.*(omega.*t-theta_a));
B = u_0 - p_hat./k.*D_a.*exp(-i.*theta_a);
A = (v_0 + xi*omega_res*B - p_hat/k*D_a.*i*omega*exp(-i.*theta_a))/omega_d;
u_h = exp(-xi.*omega_res.*t).*(A.*sin(omega_d.*t) + B.*cos(omega_d.*t));
u = u_p + u_h;
figure
plot(t,real(u))
grid on
xlabel('Time [s]')
ylabel('Displacement [m]')
Can anyone help me with this line of thought? What's wrong?




