5

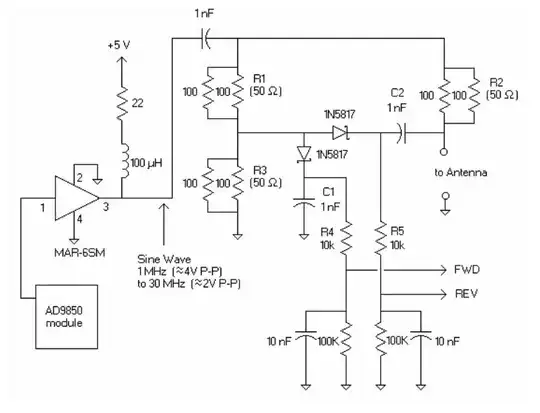
This question regards erroneous SWR measurements of K6BEZ antenna analyzer (links gone from Internet now) design from 2013 using Arduino and AD9850 DDS modules. There have been many variations of it by other people over the years. Good details to make it work right seem hard to find. Here is my circuit for just the bridge section (the FWD and REV go out to the Arduino).

enter image description here

While testing it for SWR with resistors, it only reads correctly at 50 ohms. 100 ohms and 25 ohms both measure about 1.3 SWR and should be 2:1. I believe the problem is the way the bridge drives the op amps. The op amp circuit and onward work fine and calculate the SWR properly if I simulate the supposed bridge detector output using DC voltages. Although the 300mV DDS wave is rather low, the 1N5817 diodes have only 134mV forward voltage drop. Two helpful resources I used to check the bridge operation, were:

  1. Wideband SWR meter, using an identical bridge and analog meters (which I built), and

  2. Adapting an Antenna Coupler.

Below are photos showing my wiring to mount the RF components as close together as possible.

enter image description here

enter image description here

Below is a graph of SWR on a 20-meter dipole. I monitored the Arduino on the PC serial COM port, capturing its text file output of the SWR at 100 frequency points between 4-30 MHz. Then I graphed the data in Excel.

The analyzer does seem to show something meaningful but but the valleys are too wide. The red line at 14.250 MHz is where I measured the lowest SWR (resonance?) using the Wideband SWR meter (mentioned above) and it was a sharp dip, unlike the graph from the Arduino analyzer.

Any comments or suggestions would be much appreciated.

enter image description here

Peter Buxton
  • 385
  • 2
  • 13
  • I realize from the lack of response, that my question on this DIY project was out-of-place here, so there probably isn't any good answer. Instead, I bought a NanoVNA and will use it to compare with the results of the circuit for an answer. – Peter Buxton Feb 29 '20 at 17:50
  • 1
    Peter, it's not out of place. You asked a great question! :-) Please share your results here in an answer. – Mike Waters Feb 29 '20 at 19:53
  • 1
    Thanks, Mike, for your correction and suggestion. I'll add more information when I have some. – Peter Buxton Feb 29 '20 at 22:24
  • @Peter-Buxton, I would really be interested in your SMD version of the RF Bridge in question. Sounds like you are close Jeff – Veramacor Jun 12 '20 at 12:17

2 Answers2

7

(See updated information further down)

I found an article to address the problems all in one place in QST, September 2019. The author addresses the same problems in the question, and explains his fixes for a similar bridge-circuit-based Arduino analyzer originally published in QST, November 2017. I realize I am a newcomer and many have already figured out fixes, but their information is so scattered, so the above article was great.

After days of searching and hitting dozens of dead links, I have dug up some meaningful and linkable documents on the history and evolution of AD9850 Antenna Analyzers. It has been very time-consuming, but educational to find and organize all these as bookmarks and I want to share what I found.

NJQRP DDS Daughtercard Kit, site last updated in 2005, is the earliest mention I've found of a DDS measuring project, although in their page they link to AARL publication - Original DDSVFO Article by Curtis Pruess WB2V, QEX 1997, which was a PIC/AD9850 VFO, essentially the same circuit as an analyzer but without the RF bridge. The daughtercard version, however, included an RF amplifier for the DDS, addressing the low output level even at that time.

DDS-60 Kit from the AmQRP is a current web page with a 2014 upgraded version of the same daughtercard, with history and lots of detail about the daughtercard evolution.

Related to the above daughter cards is WØPCE "Sweep Gen" - Automated DDS Sweep Generator Measurement System that had a dead link to original article by Sam Green, WØPCE (in QEX for Nov-Dec 2008) but which by searching I found mention of a version II in QEX September/October 2012.

I couldn't find mention of early DDS projects used for an antenna analyzer until 2013. The first one seems to be Beric Dunn's K6BEZ Antenna Analyzer. After that, many other analyzers seem to be offshoots of his, including some using the Si5351 DDS. Beric's version did not use an RF amplifier, which I believe is one key problem prompting me to post my question.

Another related project is The Poor Ham's Scalar Network Analyzer (PHSNA) by Nick Kennedy—WA5BDU from 2014. It uses DDS, and also an AD8307 log detector (which I've read can be used instead of the diodes as an improved detector in the bridge.)

In conclusion, a website with files originating from 2016, Antenna Analyzer for Ham Bands by Jack Purdum (W8TEE), Farrukh Zia (K2ZIA) is their project that they published in QST, November 2017. Lots of documentation here! This one uses a nearly identical bridge circuit that Beric's did, but includes an RF amplifier for the DDS. This seems to be the most sophisticated and documented source of all, especially with the mods and customizing mentioned in QST, September 2019.

3/12/2020 Update

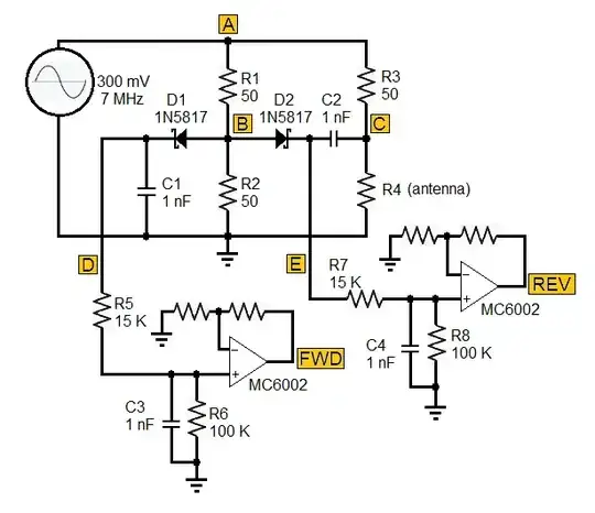
It's disappointing to report that I can't make this project work accurately, when others claim to have made theirs work. I've tried every suggested modification that I've found: correcting DDS generator output filter impedance, add a MAR-65M MMIC to boost DDS output, tested with various diodes, germanium and Schottky, in the bridge and added in the op-amp feedback to correct below diode threshold voltage, etc. I've hand-matched the resistors and diodes use in the bridge. Below is the current schematic. Note: the FWD and REV outputs go to MCP6002 op-amps as in the schematic in the posted question. new-schematic

I've made special code tests to check FWD and REV amplitudes coming from the bridge at individual frequencies (prior to the SWR calculation formula). The formula used in the code to calculate SWR is VSWR = (FWD + REV) / (FWD - REV). Below are four different test load results of the Arduino output on the COM port, graphed in Excel showing SWR with A/D units that go into the formula:

view1 enter image description here

Each different load strangely has its own unique characteristic, but they are repeatably the same every time I test them. The red circles show the correct SWR and the A/D units calculate properly in the formula. All modifications I mentioned above don't change the basic patterns of SWR calculated for each resistor; they only affect the absolute RF levels involved, but the proportions stay basically the same going into the formula, thus the same SWR numbers coming out.

One thing I have noticed is that the high-frequency end of the RF sine wave has an average DC offset of about +50 mV after AC-coupling at the bridge, so that may indicate distortion, if that matters. Regardless of the wrong SWR readings, the resonant point of any dipole I've tried is detected and matches up with that of a NanoVNA and also an MFJ noise bridge. While researching on this site, I noticed in an answer of a somewhat related post, Antenna tuning while receiving, that this type of bridge doesn't really measure SWR.

I've also considered that my breadboarded construction may cause errors, but I've seen worse on the Internet that claim to work, and besides, it isn't really that high a frequency spectrum I'm working with.

Last update - 3/16/2020

I suspected the metal film resistors causing a lot of problems at high frequencies, since I believe they are spiral-trimmed and therefore inductive. I made a whole new bridge using SMT resistors, capacitors, and Schottky diodes (BAT-54A). That made the measurements much more consistent and nearly level on the charts (and exactly level for 50 ohms).

SMT Bridge

Now, all parts are as close together as possible and in a logical layout and there is a grounded backplane. The resistors all measure exactly the same on my ohmmeter. The diodes are in a dual package, so probably closely matched. Also I made a section with SMT load resistors to use for tests, since my others were the metal film type. I used pin jumpers to switch between test loads and antenna.

So I got some positive results. Now, a 50 ohm resistor measures exactly 1.000 SWR from 1 MHz to 30 MHz. The single problem that still exists is that at 25, 100, and 150 ohms, the SWR is not what it should be. However it is close, and more important, they chart very close to one value from 1 MHz to 30 MHz. So 25 ohms measures 1.52 to 1.41 (should be 2.0), 100 ohms is 1.54 to 1.39 (should be 2.0), and 150 ohms is 2.27 to 2.02 (should be 3.0). I'm willing to live with that as long as 50 ohms is 1:1 as it is now. It is very much improved (less erratic) compared to the charts I posted above recently before switching to SMT.

I also left space on the PCB to add capacitors successively as a test. C1 and C2 attached to the diodes are 1 nF in the schematic. I wondered if that value was correct so I first tested the new PCB with those, then I added 10 nF, and finally, 100 nF in parallel and with any of those values, the results were essentially the same, so that answered my question on that.

To check one more area, I tested the FWD and REV op-amp sections with DC from 0 to +5V and both channels' outputs tracked the inputs within a few millivolts with a gain of 1 so it seems that isn't part of the problem. As I mentioned before, the code calculating the SWR from the FWD and REV is correct, so I can't think of any other reasons for the SWR readings being off. The analyzer works very well finding the SWR dip on antennas, so I think it's now working as well as I can make it work.

So my answer now is that SMT parts on a PCB are much better than the discreet parts I had tacked together for an RF bridge. enter image description here

Peter Buxton
  • 385
  • 2
  • 13
  • I somehow missed it the first time through too. Pages 56-58 of this year's October QST. I just ordered some parts recommended in the article. Original article in Nov 2017 is on pages 40-44. – Peter Buxton Nov 13 '19 at 04:40
  • 1
    I'm sorry, Brian, it is the September 2019 issue. I just corrected the date in my answer. – Peter Buxton Nov 13 '19 at 17:43
  • 1
    After my last edit of the answer, I thought about the possibility that the precision resistors I used in the bridge might be inductive since I've read that they are spiral-cut trimmed. So I'm in the process of making a PCB with SMD resistors, diodes, and capacitors. I'll update with results very soon. – Peter Buxton Mar 14 '20 at 17:39
1

What is interesting is I have the exact schematic from Beric Dunn's analyzer using the Si5351a chip.

When I use a the germanium diodes, I get a flat 1.0 reading across the bands with a 50 Ohm resistor load as expected.

When I try just replacing the germanium with Schottky (1N5711) I get an SWR of around 3 that slowly creeps up to 4.

I would really like to use SMD parts and try the design you came up with Peter. Any chance you can share the final schematic?

73 Jeff I

Veramacor
  • 11
  • 1
  • Jeff, thanks for responding. I've seen Si5351A circuits but didn't know what to think of its square-wave output so haven't tried it yet. My bridge schematic is above under the 3/12/2020 Update. This is not a complete product. The Arduino sends the calculated samples to the serial COM port, capturing them into a text file, then each file is charted in Excel. Maybe AD9850 distortion approaching 30 MHz causes inaccuracy but that doesn't explain it with loads other than 50 ohms. This website seems made for definite questions/answers and I'm new so I don't know how to have general discussions here. – Peter Buxton Jul 12 '20 at 23:14
  • 1
    Hello Jeff, and welcome to ham.stackexchange.com! – rclocher3 Jul 13 '20 at 13:52
  • Thanks for the response. If you like I can share what I've done so far on my end. I have a PCB prototype just for enclosure fitting and another on the way. I'm at jwein (dot) acs (at) gmail (dot) com. 73 – Veramacor Jul 14 '20 at 00:13
  • @Veramacor Thanks for your offer but I've set this experiment aside for now. My question originally posted doesn't seem to have a definite answer (at least as far as all my testing went), although I was able to get closer along the way. To properly answer my question, I think I'd have to break the circuit down and test small blocks at a time over the frequency range, then sequentially connect them together to see if I understand the problem. At this point, I don't want to make this post any more messy than it turned out to be. – Peter Buxton Jul 14 '20 at 14:45
  • Peter I re-read your post and It finally dawned on my that the BAT-54 being a dual package has a PAIR of diodes. I sure missed that one as I was looking for a 2nd BAT-54 on your SMD image! I am going to experiment with this as I do agree that diodes in the package should be very closely matched. Its also FAR cheaper than two rare germanium diodes. My All SMD bridge has new life! – Veramacor Jul 24 '20 at 23:01
  • Jeff, I think the dual package really helped in my latest test above. The BAT-54 A-version has the two anodes connected. I got them quickly and cheaply from Tekno Networks on eBay, along with the SMD resistors and capacitors to make the shipping charge worth it. I've found that certain Schottky diodes have lower forward voltage drop than germanium, which I am sure helps. I just added my SMD layout to the post, which is what I think you were asking for. Sorry for the delay. – Peter Buxton Jul 29 '20 at 14:50
  • Peter, Thanks so much for sharing. So you are able to measure voltages F and R without Beric's OPAMP? (MCP6002). I'm going to use a PIC18F with ADCs that have 10 bit resolution. That would be great if I were to be able to measure non-amplifed voltages from the PIC. Granted I'm using an SI5351a as my wave generator. Your circuit is so much more simple (in a good way). – Veramacor Jul 30 '20 at 17:55
  • Jeff, I now added more parts to the schematic above of my SMD bridge configuration. I used Beric's circuit with the MC6002 but with diodes in the feedback to help cancel the forward voltage drop of the BAT-54A diodes in the bridge. The QST Magazine article that I got this feedback diode mod from said that the op-amp diodes should be matched or from the same batch as the ones in the bridge. Since they are not, that might be part of my problem. I haven't checked further yet but should try using some BAT-54A diodes (but would have to use one diode from each dual package for the separate op-amps). – Peter Buxton Jul 31 '20 at 06:36
  • Thanks again. I'm going to try and run with no OPAMP first as I just found out how to increase the Clock output level of the Si5351a. The highest output on the scope gives me over 2 volts for most of the ham HF bands (3.5 to 30 Mhz) Rectified by the diodes and voltage drops I figure I have to around 1 volt or so to start. I may switch to the software selectable internal voltage reference of 1.024 Volts to get furthur resolution. If there are any overflows I will just use the 2.048 reference. Hopefully I will be able to remove the added complication of the OPAMP. – Veramacor Jul 31 '20 at 20:44
  • After removing the OPAMP from the circut and building up to and including the 10K FWD and REV resistors, I was able to get a dip down to 1.8 SWR for a 20 meter antenna resononant on 20 meters! The bad thing is I'm reading like 2.7 to 1 on 40 meters when it should be over 10. I was able via software control the CLK drive strength of the Si5351a from default 2 ma to 8 ma. So even after the diode I had plenty of mVs to work with for the calculation. The project will be to design an SMD similar to yours Peter and send it to China for prototyping. I plan to call it the 'Buxton Bridge' :) – Veramacor Aug 02 '20 at 01:57
  • Jeff, there is nothing "Buxton" about anything here. It is all based on info I found from other people. I'm glad if there was something useful for you in this long and convoluted post. Your circuit sounds quite different from mine. I still don't understand how the Si5351 works in this application with its square-wave output, but I am aware that many people have used it as such. If you come up with a conclusive answer to the original question, you should edit your answer with the information so it can be up-voted by readers. – Peter Buxton Aug 02 '20 at 03:25
  • Peter, I agree this is quite the convoluted post, but I believed your posted design has solved the problem of having to rely on germanium diodes! I went ahead and designed a PCB and had it sent out to a board house. The boards came back and after testing, the SWR curves were right where they were supposed to be. I'm not seeing 1:1, maybe 1:5:1 but my breadboard setup is not ideal. Still, the dips in forward and reflected power match where my commercial SWR meter says they are. I tested on 20 and 40 meters with great results: https://ibb.co/gMr04kD https://ibb.co/XSxk5vJ – Veramacor Aug 21 '20 at 13:02
  • This is for my personal testing only. I apologize for the naming liberties. It is a public domain design, but I wanted to give credit where credit is due. I can send one in the mail for testing if you want. Just let me know. – Veramacor Aug 21 '20 at 13:10
  • I am building solution on top of this design. I am planing to use ideal diodes with op-amp with much higher bandwidth than 30MHz and slew rate better than 145V/us. I think this is the potential solution to remove voltage drop across the diodes and then amplify it. – Adi Deljanin Jul 11 '20 at 12:14
  • Jeff, that is a nice board you had made. Great that it improved your results. I only tried SMD after seeing it used for RF bridges in power meters. I realized that my floating wires were a problem. Next I want to try the AD8307 log amplifier as a detector in place of diodes as I've seen in articles. I got some SMD chips but haven't had time yet. I wish I could simplify my whole post but at this point it is what it is. It's a detailed history if someone is willing to read through it all. Please consider editing your posted answer and adding details of your progress for all to see and vote on. – Peter Buxton Aug 22 '20 at 15:59
  • Here are my test results: https://ibb.co/nfW3T6P . With a 50 Ohm resistor load, not a perfect 1:1 across the board, but close - 1.1 to 1.8 1 to 30 Mhz. Tests on a real antenna show higher SWR and lowest SWR as compared to my commercial unit. Testing with long jumper wires so I'm sure that is having an effect, but I'm pretty pleased with the result so far. The next step is to test with all components on a single PCB. That will have to wait for a while, but I'm satisfied I can move forward without the opamp. Thanks again Peter for the inspiration! – Veramacor Aug 23 '20 at 21:33