4

I have decided to design a Medium Wave radio with discrete parts which won't include much complex ICs or schematics . I am thinking of designing the radio in Heterodyne mode. Which requires an oscillator for resonance and mixture.

I think Hartley oscillator will be the best for a radio local oscillator.

The oscillator should oscillate between 550KHz to 2MHz with a 25 pf gang condenser. So, two 4mH inductors are required to setup a hartley oscillator.

I have 1mm (diameter) enamelled copper wire and a solenoid of 3mm diameter (screwdriver). I have used an online calculator to get the exact number of turns I will need for 4mH air core inductor. The calculator shows that I am going to need a few thousands of turns to achieve that specified inductance which seems way too much unworthy struggle for me.

I have some ferrite core inductors which have the same value of 4mH, which I need. But I read somewhere in the internet that Air Core inductors are the best for RF applications whereas ferrite cores have a huge amount of losses due to ferrite fluxes.

I have tried to find so many schematics about it online but none of the schematics actually define the number of the turns, coil diameter and solenoid diameter.

Maybe because radios nowdays use ICs for taking care of most of the things, other components like local oscillators and mixers have almost become passive and there is not much information available about them throughout the web.

So I am in need of some help.

So here are my queries...

  1. So should I develop the oscillator with ferrite core chokes? Or get myself to the table to turn an air core coil thousands of times?

  2. Can simple LC circuit be used instead of a Hartley oscillator?

  3. Do I really need to round up coils a few thousands of times or there is another better alternative?

Thanks.

CoderBittu
  • 53
  • 6
  • 1
    The 25pf variable capacitor is unreasonably small when combined with such a wide tuning range. Your LC oscillator will be far more easily designed if you source a larger variable capacitor - small ones having 150pf (or more) are used in older transistor radios. – glen_geek Aug 23 '23 at 21:27

2 Answers2

5

A 25pf variable capacitor is unreasonably small to tune such a wide frequency span as 550kHz to 2000kHz. Oscillator design would be far easier if a larger variable capacitor were found - they ARE available.

If a 25pf variable must be used, then there is a technique that allows a wide frequency range to be covered by a single LC oscillator. Such a technique is outlined by the 8640-jr RF signal source. The requirement of this technique is that oscillator tuning range must cover an octave - that is: maximum frequency must be twice minimum frequency. Let's try a design to see what frequency is possible.

If a variable capacitor has maximum capacitance of 25pf, what is its minimum capacitance that allows an octave frequency range? It is about 6pf. So capacitance range will be 6pf min to 25pf max.
Some of that 6pf will be taken by stray capacitance from frame to fixed plates - how much depends on physical construction of the capacitor - we wish to minimize this capacitance, because the Hartley oscillator itself will add to this some capacitance of its own.


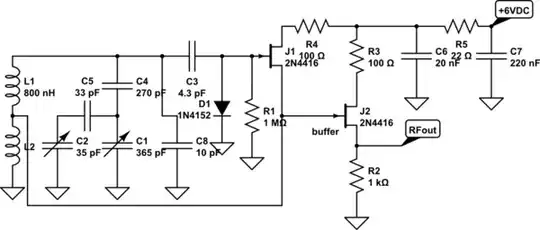
The 8640 jr. Hartley oscillator is outlined below. It uses a much larger variable, but adds a smaller variable to set the upper frequency.

schematic

simulate this circuit – Schematic created using CircuitLab


This oscillator is designed to cover at least one octave span, from 13.6MHz to 31MHz. The big question is: could it be adapted to use a 25pf variable substituting for that big 365pf variable?
C8 should be eliminated, because it violates our minimum requirement of 6pf. The designer actually started C3 at 2.5pf, but found amplitude was feeble at one frequency-end. Perhaps a 2.7pf could work here.
C2 and C5 would also be left off.
The 25pf variable substitutes for C1. Unfortunately, the 800nH inductor would now cause oscillation at a very high frequency, so a much larger inductor would be needed, but it should be built so its self-resonant frequency is as high as possible.
A 5uH inductor combined with 6-25pf variable resonates from 29.1MHz down to 14.2MHz; barely an octave. Building it to achieve this range will be difficult, because of inevitable stray capacitance.

This octave oscillator operates at a frequency far higher than needed. However, the trick used in the 8640-jr applies an amplified version of RFout to flip-flop frequency dividers. With five cascaded flip flops, 550 kHz can be reached. Three stages of flip flops covers 2Mhz.


Texas Instrument High-speed CMOS Logic Data Book suggests an alternative oscillator that covers much more than one octave frequency range. It's frequency is varied by means of a variable voltage (it is classed "voltage-controlled-oscillator" VCO):

schematic

simulate this circuit


This 3-stage ring oscillator provides a square wave output that ranges fairly linearly:

  • VCO control voltage 1.5V yields output frequency of ~ 5 MHz
  • VCO control voltage 4.8V yields output frequency of ~28 MHz.

Its square wave output should not be an impediment for most types of mixers, although some mixers might want a smaller amplitude than 5V. Output can easily drive the flip-flop chain-of-5 directly. An approximate equation is given relating the control voltage to output frequency:
$ F_{out} (MHz) = 5.8\times V_{control} $
I believe that the 74HC00 DC supply pin #14 should also be connected to $ V_{control} $ , however note that the inverter stage should be powered from a fixed +5V DC supply - it converts the VCO's variable amplitude to a standard logic swing appropriate to drive the flip-flop frequency dividers.

glen_geek
  • 876
  • 5
  • 5
  • 1
    Can that Local Oscillator be made of 555 timer? Without any filter at output. Pure square wave? – CoderBittu Aug 24 '23 at 10:02
  • 1
    2 MHz would be difficult for a 555, but the idea of RC local oscillator rather than LC has merit. For example, 74HC4046 has a VCO that can span your frequency range...no flip flops needed. – glen_geek Aug 24 '23 at 12:29
  • 1
    Well, it seems that these ICs produce square wave. Will the square wave produce required resonance with incoming sine wave radio stations? – CoderBittu Aug 24 '23 at 17:50
  • 3
    Most mixers will accept square waves at its local oscillator port and still provide proper linear output at its IF-port. One that doesn't is Polyakov-type mixer. All other diode-type mixers and Gilbert-cell type mixers should accept square waves, balanced or unbalanced. This mixer-drive question deserves another query - you might want to pick a mixer you like, and ask if/how a square wave local oscillator drive would be accomplished. – glen_geek Aug 24 '23 at 18:16
  • 1
    Hi @glen_geek , it's good to see you here again. :-) – Mike Waters Aug 24 '23 at 22:39
  • Interesting ring oscillator design! But you're missing the important information from the book: the control voltage needs to also be the supply voltage of the 74HC00! (I think not drawing the power supply pins in that schematic was an unfortunate choice by the 1984 author of the diagram). Also note that the speed is temperature-dependent, and ring oscillators are typically a good way to quickly cycle through different temperatures :) – Marcus Müller Aug 26 '23 at 09:42
  • 1
    @MarcusMüller Didn't realize this book is online! Last paragraph does point out that HC00's Vdd should go to V_control. Have edited the schematic in an attempt to make this more clear. I'd bet this simple VCO has a few other less-than-ideal qualities...V_control should be carefully filtered with a bypass capacitor: it tends to be "glitchy". But in the OP's intended application, this VCO should be OK - it certainly is simple! – glen_geek Aug 26 '23 at 13:02
  • @glen_geek yeah! I was a bit angry because I had myself not come up with the idea of using any logic series where thresholds and speeds depend strongly on supply voltage for ring oscillators! – Marcus Müller Aug 26 '23 at 13:58
3

Your calculation is probably correct - at ~1 MHz, air core inductors won't be much use. You definitely need a ferrite cored inductor.

Don't be afraid of ferrite losses:

  • At this frequency the loss will be quite small, in fact up to ~ 10 MHz you get a higher Q inductor with ferrite than without, because of the wire resistance. The limitation with ferrites is that they stop working at a fairly low temperature, so if you're designing a kilowatt antenna tuner, it might work better to have bare silver/copper wire.
  • Inside the oscillator resonator, the Q isn't as important as in a matching filter, etc.

If this is a one-off project, I recommend going through your junk box, desoldering anything that looks like an inductor, or is called L3 or FB4, and measuring them. I've found a useful selection of low-loss inductors, 100 nH to 20 uH, in old modems, power supplies, computer gadgets, usually in their many power supplies. I test them with a NanoVNA over the frequency range of interest, calibrate carefully. Sometimes the inductors are macroscopic enough to be able to remove a few turns to reduce the inductance, which is nice. Round-cable ferrite cores, added later to solve EMC problems, may be less useful as the material is designed to be lossy, but try them too.

tomnexus
  • 11,076
  • 16
  • 31
  • I have some more queries about this. Does the frequency of aerial ferrite and local oscillator need to be same in order to resonate? And does the frequency of the Local Oscillator need to be changed in proportion to the tuning in ferrite antenna using gang condenser? And is there any way to design a radio without a local oscillator? – CoderBittu Aug 24 '23 at 09:57
  • And, does the frequency remain static or dynamic when the ferrite core antenna is being tuned? – CoderBittu Aug 24 '23 at 09:58
  • "As a listener tunes across the broadcast band, the local oscillator is also tuned in synchronism so as to precisely produce a single-frequency signal (essentially an unmodulated carrier signal) which is higher in frequency by 455 kHz in comparison to the incoming signal." - I found it on the internet but why is it so? – CoderBittu Aug 24 '23 at 13:12
  • So many questions! Yes normally the resonant circuit formed by a ferrite rod antenna and the first capacitor would be tuned at the same rate as the local oscillator, by 2 gang capacitor. You can make a medium wave radio without a local oscillator, and indeed without any transistors, this is called a "crystal radio". One resonant circuit, either the ferrite antenna or a wire antenna, a variable capacitor, a single (germanium) diode and a sensitive high impedance earpiece is enough to receive local MW stations. – tomnexus Aug 24 '23 at 16:39
  • The 455 kHz is the value of the Intermediate Frequency. Read up about the "superhet receiver". Better performance than a tuned RF receiver like a crystal set, and more complicated. – tomnexus Aug 24 '23 at 16:42
  • Lets think it a bit differently... Lets suppose that the intermediate state needs to be skipped for some reason. In that case, I will have to create a frequency in LO which should match the incoming radio frequency, which may increase the resonance of the raw radio frequency? – CoderBittu Aug 24 '23 at 17:53
  • Maybe read through https://en.m.wikipedia.org/wiki/Radio_receiver_design first. You need to be clear about what you're trying to accomplish and why, then you can start down one or another path. – tomnexus Aug 26 '23 at 21:07