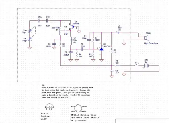
I am a high school student and am making a project on FM receiver for class 11. I am following this circuit diagram:

The L2 in this diagram is a 22µH RF Choke. The part listed in the website has the configuration provided below in its datasheet.
L= 22uH +/-5%
Q= 51
Test Freq.= 2.5 MHz
SRF= 13
DCR Max.=2.28 Ohm
I, DC= 229 mA
Dim. A Max.= 0.16 inch
Dim. B +/-0.03= 0.25 inch
Core Material= iron
I know how to make inductors but some properties such as the thickness of the copper wire (in SWG), whether enameled or not, no. of turns to use and the diameter and length of the inductor is confusing me.
And as an additional note can u please mention the number of turns in the L1 and the thickness of the copper wire to be used that will be suitable for the circuit diagram.