6

I'm wrapping up a "home build" of the MFJ-941EK antenna tuner kit and having trouble getting the wattmeter calibrated. I can't use C4 to get the reflected power reading calibrated down to 0 as is supposed to happen. So now I need to figure out what I got wrong, and to do that it would help to figure out how it's supposed to work in the first place.

[UPDATE: my theory now is that I fried D1 during initial testing and so I'm pursuing a fix for that next. However I'd still appreciate an understanding of this circuit.]

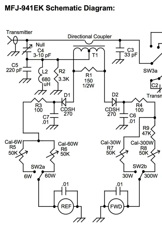
MFJ helpfully provides the full schematic in the kit assembly manual. Here is the meter portion of the circuit. SW3a simply goes to a dummy load during calibration.

Wattmeter half of MFJ-941EK schematic diagram

The directional coupler transformer is implemented by routing the conductor from the transmitter plug through the middle of a toroid that had the secondary windings on it already.

The bottom half of the circuit seems pretty straightforward. I imagine the diodes D1/D2 are used to "detect" the power (i.e. rectify the RF signal to a DC voltage) on each "output" of the directional coupler and the resistor networks that follow just put it into one of the two selected ranges appropriate for the galvanometers.

But how is the coupler itself working? I've watched How a Directional Coupler in an SWR meter works a few times in the past; the math makes sense but it still's a bit magic to me. And in this circuit, it's a bit more complicated, and there's only one transformer instead of two. What is the purpose of the circuit (C4/C5/L2/R2) off the center tap of the transformer?

Seems like my problem is that I'm getting a voltage to D1 when there's not actually reflected power. The intended solution is that you simply adjust C4 to make that go away — and I can increase/reduce the reading — but I can't zero it out.

This same circuit is also sold as a commercial product, which MFJ calibrates themselves. So I doubt its simply a matter of sometimes needing <3pF or >10pF from the trimcap; that would cause headaches on their factory floor. The trouble is that not knowing how the circuit is supposed to work, it's hard to track down where things are getting thrown off — whether the toroid got messed up, or whether an out-of-spec component could be throwing it, or what!

Kevin Reid AG6YO
  • 24,506
  • 7
  • 51
  • 103
natevw - AF7TB
  • 7,411
  • 2
  • 28
  • 60
  • What are you using as a signal source? Are you sure its output impedance exactly matches the dummy load? – Dave Tweed N3AOA May 28 '16 at 00:53
  • @DaveTweed In theory, yes everything should be 50 ohms. I am using my transmitter and amp (Omnia SDR with an HF Packer linear). I have not definitively ruled out a mismatch somewhere within the tuner itself. But, it is in bypass mode, DC continuity to the output port checks out, and ± the expected amount of RF power is showing up through it to the external meter and dummy load. – natevw - AF7TB May 30 '16 at 16:30
  • FWIW, I moved the reference wattmeter in front of the tuner/meter/switch unit I'm troubleshooting and it's still showing a good impedance match. (Also see my update inline above, I think I found a problem with D1 that could certainly explain some meter weirdness.) – natevw - AF7TB May 31 '16 at 01:49
  • @natevw-AF7TB Ah, hello again! I hope your diodes from your EE SE question work out! – user2943160 Jun 06 '16 at 02:19

3 Answers3

2

Incomplete answer — I still haven't figured this one out, but here's some leads/ideas I have so far.


I found a circuit with some similarities on Wikipedia called a single transformer hybrid coil:

"Single transformer hybrid transformer" schematic

It is described as follows:

X, Y, and Z share a common ground. As shown at left, signal into W, the 2-wire port, will appear at X and Z. But since Y is bridged from center of coil to center of X and Z, no signal appears. Signal into X will appear at W and Y. But signal at Z is the difference of what appears at Y and, through the transformer coil, at W, which is zero. Similar reasoning proves both pairs, W & Y, X & Z, are conjugates.

In a paragraph referencing this device in the context of directional couplers it is described a bit differently:

Power at port 1 is split equally between ports 2 and 3 but in antiphase to each other. The hybrid transformer is therefore a 180° hybrid. The centre-tap is usually terminated internally but it is possible to bring it out as port 4; in which case the hybrid can be used as a sum and difference hybrid. However, port 4 presents as a different impedance to the other ports and will require an additional transformer for impedance conversion if it is required to use this port at the same system impedance.

Schematic: hybrid transformer for a 50 Ω system

The way the secondary windings are connected is significantly different in the MFJ version, however. Two of the "ports" are bridged together with a resistor that is three times the 50ohm characteristic impedance, and the center "port" goes into a bunch of other components.

Given that R2/L2/CC5 form a Parallel RLC circuit, used to vary the impedance of the so-called "port 4" across frequencies — whether this is to compensate for varying measurment response or simply to maintain a good match I'm not sure.

And then I'm still stuck with what C4 is doing, coupling the center tap with the input for some reason.

Also note that these schematics I found seem to be designed more as "power dividers" than "directional couplers" and so maybe that explains why things aren't quite matching up.


Update: here's another clue. I found this schematic via Measurements on Balanced Lines Using the Noise Bridge & SWR Meter by Lloyd Butler VK5BR, first published in "Amateur Radio, July 1992" and the diagram itself attributed to "Amateur Radio, November 1969":

enter image description here

The instrument operates by comparing two voltages. One voltage is derived from the voltage across the line and is proportional to (and in phase with) that voltage. The other is derived from the current through the line and is proportional to (and in phase with) that current. One type of instrument uses a loop run along in parallel with a length of the line to inductively couple the current component. The voltage component is capacity coupled into the loop. Most SWR meters are also calibrated in power, and this particular instrument, more often used at VHF/UHF, gives a power reading which varies with frequency. Hence it requires a power versus frequency calibration chart.

An SWR meter, which is often assembled by the home constructor, makes use of a toroidal current transformer to derive the current sourced voltage component and a resistive voltage divider for the voltage component. A typical circuit taken from Amateur Radio, Nov 1969 (ref 1) is shown in figure 5. Because of the methods used to couple each component, the developed voltages are constant with frequency, and a calibration chart is not required. For this particular circuit, operation to 70MHz is claimed. For further explanation of the SWR meter we will make use of this circuit.

So here we see a very similar usage of two ports off a toroidal transformer. This time however, there is no center tap though and the resistor bridge between them only totals up to 1x the Z0.

natevw - AF7TB
  • 7,411
  • 2
  • 28
  • 60
  • 1
    c.f. the Bruene meter: http://www.collinsradio.org/wp-content/uploads/2015/05/Understanding-the-Bruene-Coupler-Transmission-Line-Bold.pdf and https://web.archive.org/web/20070119134118/http://www.arrl.org/tis/info/pdf/5904024.pdf (via LDG manual) – natevw - AF7TB Nov 04 '16 at 07:22
2

Simply put, if the current and voltage are in phase, the SWR should be relatively low. They will be in phase for a non-reactive load, i.e., a purely resistive load: a 50 ohm resistance with no capacitance (such as an antenna too short) and no inductance (antenna too long).
The voltage from the capacitor divider is applied equally to the positive and negative current transformer outputs (that are converted to voltages by the 27 ohm load resistors). The turns ratio of the transformer and the voltage divider ratio of the two capacitors are matched. When the negative side current output matches the voltage divider, they should null (reverse SWR). The positive side's current output and the divider will 'add' giving a large voltage indicating the power (or forward SWR reading). The additional components, L2, C3, R2, are tweaks to compensate the circuits to stay calibrated over the frequency range. As the SWR increases, the phase of the current won't match the voltage and no longer null the reverse side so a voltage is detected on the reverse side indicating a higher SWR. The positive side's current also will be affected the same way (they won't add properly). Somewhat simplified, but may help when trying to troubleshoot small errors.

2

C4/C5 form a capacitive voltage divider, L2 provides a DC return path for the meter current which needs to get back to the center tap to close that loop, and I suspect R2 lowers the Q of the undesirable L2/C5 resonance.

The basic idea is that the current sense transformer develops voltage across R1 which is proportional (and in phase with) to the line current, and that this is added to the sample of the line voltage for forward power or subtracted from it for reverse power. The ratios are calculated such that with 50V and 1A flowing the voltage across R1 is twice the voltage developed by the divider network, causing the reverse power meter to read zero (Note the center tap means the subtraction of from half the voltage across R1) and the forward power meter to read 50W, if you had say 50V and 2A flowing then the voltage across R1 would be four times that developed by the divider network causing the reflected power to read 50W and the forward power to read 100W, again reasonable.

Do note that this circuit (If built with a coax line thru the sense transformer) requires that the screen on that line section be connected ONLY at one end. There should be a path that does not pass thru the toroid for the return current as the coax line section is intended to be an electrostatic shield.

Dan Mills
  • 241
  • 1
  • 2