14

I recently built this circuit, and could hear a nice full quieting signal on my short-wave radio with a 7.2 megahertz crystal for the 40 meter band.

What is the simplest way I could Amplitude Modulate this signal with a microphone or computer output port so my Short wave radio could hear this signal and I could potentially make some HAM contacts?

And yes, I know AM is very rarely used, but I want to start out with this because of the complexity of sideband.

enter image description here

Dan KD2EE
  • 3,966
  • 1
  • 17
  • 45
Skyler 440
  • 7,600
  • 7
  • 49
  • 89

5 Answers5

12

The first AM transmitters were made by hacking the power supplies of CW transmitters. Replace the 9V battery with a variable voltage source and you have yourself an AM transmitter. Not an especially great one, but if simple is your primary concern, it can't get much simpler.

There are many ways you might do that, but if "simple" means "low parts count", then the simplest way is to put the secondary of an audio transformer in series with the 9V supply that's already there. The audio then adds or subtracts from the 9V, and bam, you are modulating the envelope.

sci-toys.com has a detailed article:

AM transmitter schematic

The oscillator you've already built. All you need to add is the transformer and the plug.

Phil Frost - W8II
  • 51,701
  • 6
  • 88
  • 212
  • I hooked up the circuit to 10 volts AC at one point to hear the 60 hertz hum over my AM receiver. I guess that is AM modulation! – Skyler 440 Nov 19 '13 at 15:56
  • @Skyler440 yes indeed, though probably rather distorted, because for the negative half of the cycle, the transmitter wouldn't be operating as intended. To operate without distortion you need to somehow bias the input so that it never goes below the minimum operating voltage of the oscillator, which is achieved here with the 9V in series with the transformer winding. – Phil Frost - W8II Nov 19 '13 at 23:11
  • 1
    @Skyler440 Also, if you want to scale this to power levels useful for long-range communication (even a few miles), then you probably want to be mindful of spurious emissions. The design here is fine for experimentation at very low, but if you push it to a non-trivial power, there will be a lot of distortion, and you will be interfering outside of the amateur bands, which isn't neighborly. – Phil Frost - W8II Nov 19 '13 at 23:15
8

Take heart, there are some diehard AM operators out there on various bands. I am not one of them, but I have seen messages about skeds and frequencies for them.

I am not really sure how you can AM that circuit specifically. I suppose you could substitute the mic input from the usual circuit with that oscillator.

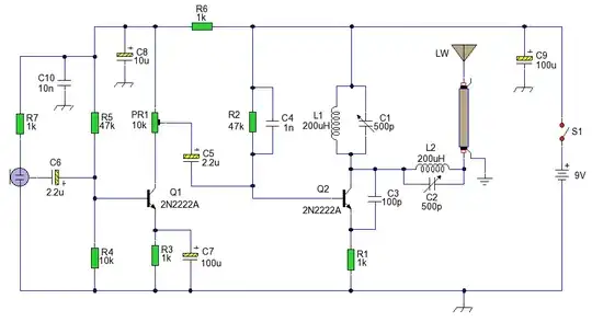
A typical, simple, AM transmitter consists of a MIC pre-amp feeding into an oscillator of some kind and thence into a tuned tank circuit for matching out to the antenna. You also probably want some sort of bandpass filter in there to minimize splatter. This can be accomplished with just a pair of 2N2222A and a handful of other components. An example circuit is: IC AM Transmitter

and a nice project description can be found here.

If you want something a little more advanced, you could use an op amp like the venerable 741 or the NE5532 as your audio pre-amp. Then, instead of driving the 2N2222, you could use the 74HC4060 oscillator and divider to generate a carrier at the appropriate frequency depending on your crystal's frequency. From there you'll still need a good filter to remove the remaining DC component, etc.

The circuit for doing this is: enter image description here Looks pretty cool, actually, I am tempted to warm up the soldering iron myself. The complete project description can be found here including a complete bill of goods and how to tune and test it.

WPrecht
  • 6,482
  • 21
  • 43
2

I found a very easy modification to this to make it an FM transmitter. Just connect your audio jack left or right (or both) via a 10K resistor to the base, and audio ground to ground. That's it. :)

  • 1
    Hello Bence and welcome to ham.stackexchange.com! Your post is interesting and relevant, but it doesn't answer the question as asked. Because this is a question-and-answer site, we do things differently from other sites. Please follow the link to learn more. – rclocher3 Apr 19 '21 at 15:40
2

Replace the 1K resistor (on the collector) with another transistor. Bias it to the operating point and add a condenser mic to its base. You can also add a cheap audio amplifier to the circuit. Just insert the amplifiers output to the point between the 1k resistor and the transistor. You will need a LPF for AM operation. I used an audio amplifier from amazon ($3.00) to modulate a qrp CW tube transmitter for AM.

Shajahan
  • 21
  • 1
  • You should consider adding more information to your post. As it is, the answer is very vauge. – W8AWT Feb 20 '15 at 17:40
0

It is working as an AM transmitter for me like this.

AM transmitter

Mike Waters
  • 7,948
  • 4
  • 18
  • 51