Revival Centres International
RCI Logo
ClassificationRegistered Denomination
OrientationPentecostal, Evangelical
PolityAutonomous
RegionArnhem Land, Australia, Australia, Canada, China, Colombia, Democratic Republic of Congo, England, Fiji, Hong Kong, Kenya, Liberia, India, Indonesia, Italy, Malawi, Malaysia, Mauritius, Mozambique, New Zealand, Papua New Guinea, Singapore, South Korea, Switzerland Wales, United Kingdom, United States of America
FounderLloyd Longfield
Origin1958
Melbourne, Aust
Separated fromCommonwealth Revival Crusade
SeparationsGeelong Revival centre (1972) Christian Assemblies International (1991) The Revival Fellowship (1995)
Congregations300+
Members20000+
Ministers300+
Other name(s)Revival Centres of Australia
Key Pastors= Lloyd Longfield (founder), Simon Longfield, (Principal Pastor) Victor Samoilenko (Liaison Pastor) , Geoff Beggs(Liaison Pastor).

Church Homepage =

Church Slogans = "Contending for the faith", "The Truth with Proof"

The Revival Centres International is a Pentecostal church with its headquarters in Melbourne, Australia. It has approximately 300 centres in 22 countries including Australia, New Zealand, Canada, Fiji, Italy, Kenya, Papua New Guinea, Malawi, the United Kingdom and the United States of America.[1][2]

The Revival Centres was formed as a separate identity from the Commonwealth Revival Crusade in 1958, and at a short time later became a registered denomination pursuant to the Marriage Act 1961 (Cth), as Revival Centres of Australia.

The Church has a strong emphasis on the need to show evidence of glossolalia or "speaking in tongues" to demonstrate receiving the Holy Spirit to be considered a full member of the Church and a saved Christian. Revival Centres International bases its glossolalia teaching on a literal interpretation of Acts 2, a trait with some other Pentecostal groups. Revival Centres does not affiliate with any other religious organisation and are not a member of the World Council of Churches.[3]

Church genealogy

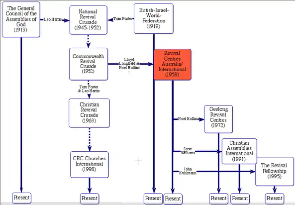
Church Genealogy of Revival Centres International

Early history

The predecessor of the Revival Centres was the Commonwealth Revival Crusade, which began in 1945 and was itself a conjunction of Assembly of God (Leo Harris) and British-Israel-World Federation (Tom Foster) elements. In 1958, The Revival Centres of Australia (as they were then known), led by Noel Hollins and Lloyd Longfield, was formed as a schism from the Commonwealth Revival Crusade (a group which later became Christian Revival Crusade and then CRC Churches International). In 1972, the group founders split into two separate organisations – with Lloyd Longfield's group remaining officially the 'Revival Centres of Australia' and Noel Hollins leaving to form the 'Geelong Revival Centres' based in Geelong, Victoria.

Carn Brae

One of the earliest Revival Centre purchases was in March 1966, when the Revival Centres paid almost $100,000 for a property in Harcourt Street, Auburn in Melbourne to develop as a church meeting place. The land included a large seventeen-roomed mansion which had formerly been the residence of the Lord Mayor of Melbourne, known as Carn Brae. Nearby residents feared that the building of a hall on the property would spoil the previously quiet character of the area, and their protests made newspaper headlines both in Victoria and interstate.[4][5] Permission to build a hall on the property was ultimately denied. Lloyd Longfield lived in the property for several years, and used the property for various church related functions.[6]

Forum Theatre

The famous "Moorish Revival" style building and previous location of Revival Centres International HQ

The Forum Theatre (formerly known as the "State Theatre") is a famous "Moorish Revival" style theatre located on the corner of Flinders Street and Russell Street in the central business district of Melbourne, Australia. When the theatre was first built by Bohringer, Taylor & Johnson in 1929, the theatre had the largest seating capacity in Australia, holding 3371 people.[7] In 1985 it was purchased by the Revival Centres International and was used as its International headquarters. In 1995 it was sold to Staged Developments Australia, who redeveloped it for use as a film and concert venue.

General meeting format

The Revival Centres normally holds a midweek meeting (a small scale house meeting) and then at least one Sunday assembly meeting. Both meeting types are expected to contain most of the following aspects:[8]

  • Community singing or "choruses" led by a song leader based on Christian themes.
  • Welcome and opening prayer.
  • Personal Testimonies, given by church members.
  • Sermon or "talk" given by a pastor or a male leader using Bible references.
  • Sharing of the Communion "elements" (bread and grape juice) representing Body and Blood of Christ. Normally once a week at the Sunday meeting.
  • Operation of the Spirituals Gifts or "Voice Gifts" of the Holy Spirit by church members. i.e. containing speaking in tongues, interpretation of that tongue and prophecy (i.e. meaning professing the word of God).
  • Prayer line or "laying on of hands" for people with needs, by church leaders.
  • Donations or "tithing".
  • Church Activities Announcements.
  • Closing prayer.
  • Social time after meeting.

Spiritual gatherings and practices

A common optional practice for Revival Centres members is to gather together each year at various camp venues during Christmas and Easter holidays as a Spiritual Retreat.[9] Each year the Melbourne assembly hosts an international convention during the Australian Queen's Birthday weekend. Some countries or zonal areas holds Annual Local Rallies over the year, usually on a localized anniversary holiday.[10] Revival Centres members are voluntary active in evangelising activities or "outreaching" either by personal or group participation.[11] Various assemblies run activities for a Young Revivalists group (generally in the 10 to 14 years age group), the Young People group (generally 15 to 21 years age group) and the Revival Rangers group (5 to 10 years age group).[12]

Missions

Revival Centres International emphasis has been on equipping local people to run their own assemblies. They have no standing missionaries, preferring to train and encourage the locals in the gospel and in church leadership and therefore avoiding a paternalistic approach. They strongly support and encourage members in the "mission fields" by regular visits, and where financially possible, by bringing groups to the main annual convention in Australia in June each year. Visits are made by pastors and officers as part of an ongoing program of support, but also by groups of assembly members and young peoples groups.[13]

Statement of Beliefs

The core belief of Revival Centres International is the necessity of speaking in tongues as evidence of a person receiving the Holy Spirit.[14] They also maintain a strong belief that God could heal them from anything and that they have ongoing life changing transformations.[15]

The Revival Centres International's statement of beliefs are listed as follows;[16]

British Israelism and statements on racism

Royal coat of arms of the United Kingdom. Dieu et mon droit — "God and my right", Honi soit qui mal y pense — "Shamed be he who thinks ill of it"

Revival Centres International statement about British Israelism is that it draws together Biblical and historical clues to identify which peoples represent the fulfillment of God's promises to the Old Testament nation of Israel. They believe that God's intention for Israel was that they would be a blessing to all the families (nations, ethnic groupings etc.) of the earth, not that they would form some kind of master race. Some of these "British Israel" Identification includes linking emblems of modern-day nations to Israel emblems from the Bible, such as the UK Royal coat of arms and the seal of the president of the United States.[17][18] The identifications also includes links of the mottos of the emblems to biblical descriptions.[19][20]

Revival Centres has stated that they believe that all human beings have been created in the image of God and have equal value in God's sight and that salvation is equally open to all human beings. They noted that they have members from all major ethnic groups and that church members share fellowship with members from all ethnic groups and intermarry.[21]

Seal of the president of the United States: "E pluribus unum" -out of many, one.

Second Coming

The Revival Centres believes and adheres to an interpretation of Jesus' prophecies about his soon return.[22] During the 1980s, The Revival Centres taught that Armageddon and Jesus's return were imminent – holding events such as the "Survival '82" outreach.

In a Melbourne Revival Centre book, entitled The Throne of David and the Return of Christ, at the end of chapter nine, it says "the generation of people who were alive in 1917 would still be alive when all the prophecies concerning the return of Jesus Christ reach fulfillment." The chapter acknowledges that while "1917 Generation" is not a Bible term, it later speculates in the same chapter that a "generation" scripturally implies that it is forty years. This chapter explains that it lines up with the prophesied signs of the return of Christ examined in the chapter seven as being fulfilled by 1957.[23] Therefore, Revival Centres International teaches the imminent return of Jesus Christ based on the precept that the prophesied signs of his return have been fulfilled.[24][25]

The Stone of Scone is believed to be the Stone of Destiny and also believed to be the biblical Jacob's Pillow Stone which is used for the coronation of many kings.[26][27][28] It is speculated by the Revival Centres that Jesus will return and be crowned on this Coronation Stone because of its biblical history.[29][30]

The Stone of Scone in the Coronation Chair at Westminster Abbey, 1885.

Publications

While Revival Centres International acknowledges certain books as being useful for bible study, they have published a number of books themselves such as "The Sabbath", "Jacob vs Esau",[31] "The Commonwealth of Israel"[32] and "The Throne of David and the Return of Christ".[33] They also publish articles such as "An Introduction to the Emblems of Israel", "The Emblems of Israel" and "Wisdom from the Preaching of the Word of God".[34]

They regularly publish a magazine called "Voice of Revival" since 1959, that gave insight into their doctrine and their life, to which they made no claim that the magazine has infallibility, leaving such claim only to the Word of God i.e. the Bible.[35]

In the 1980s, they had previously publish their own foolscap report to deliver the various of activities in their assemblies around the world to all their pastors. Eventually in 1991, after encouragement from Lloyd Longfield, this became a magazine, containing updated church developments and news around the world assemblies, being issued four times a year. Later in 1994, this magazine developed into the "Newsletter" which includes colour photos and was issued twice-yearly in February and July. In 2006, the Newsletter was replaced by the church's online news section on their official website front page. The online news articles are contributed by various Revival Centres International editors around the world.[36]

A monthly email newsletter can be freely subscribed to from their official website for the public[37] as well as free podcasts of talks[38] and free mp3 download of one of their music albums.[39]

Doctrinal schisms and refining church identity

In 1991, a number of related assemblies in Europe broke their loose connection with the Revival Centres International and formed the Christian Assemblies International under Scott Williams. A further schism occurred in 1995, when a large group (comprising approximately half of the Australian assemblies) aligned with the Adelaide assembly formed The Revival Fellowship, citing a disagreement over the revised fornication policy (i.e. church members who engaged with sex outside of marriage would no longer be able to attend Revival Centres International in perpetuity.[40][41])

Revival Centres International, former owner of the Forum Theatre in the city, had bought the Campion Books premises in Middleborough Rd, Box Hill South and moved in at the end of April 1998.[42] In 1998, Lloyd Longfield handed leadership to his son, Simon Longfield, who continues to lead the group.

After a combination of doctrinal schisms and the change of leadership, a number of revisions were made to refine Revival Centres International's spiritual direction and church identify.

Bible Numerics

In June 1999, Revival Centres International revised its position on Bible Numerics. In the past, the Revival Centres considered Bible Numerics, as pioneered by Ivan Panin, as one of the proofs for the divine authorship of the Bible, although it had never formed part of their statement of beliefs.[43][44]

Current Revival Centre thought is that these supposed intricate numerical patterns are in fact a feature of any text, in any language.[45] Outlined in a Revival Centres paper, written by Geoff Beggs dated 9 February 1999, this position was formed following study and consideration of work done by a mathematician named Brendon MacKay.[46] The original work and associated computer program was developed by Brendon MacKay working at the Australian National University of Canberra and was used to analyze Bible Numerics.[47]

Revision of the Code of Conduct

Years ago, Lloyd Longfield developed the "Code of Conduct" of RCI after he had become concerned when, at a church meeting, he saw that a young man had attended the meeting with his new girlfriend while his girlfriend of the previous week sat at the back of the church, crying. He devised the code of conduct, which mentioned conduct which the church regarded as unacceptable.[48]

Primarily focused towards the youth of the church, the code of conduct dealt with a wide range of guidelines for "living a righteous life" covering areas of acceptable behavior and activities to relationships and appearances. For every topic, there was a biblical quotation and a number of propositions which follow from that text. Its introduction stated "...these requirements are mandatory for the safety of us all. As the worldly influences continue to grow we must become more direct in our campaign to keep unsavoury practices out of the Church – the body of Christ!"[48]

Members failing to comply with these guidelines would be dealt with by the local pastor resulting in the possibilities of counseling, education, restrictions/conditions in participation in church ran activities, temporary or permanent dismissal from the church, depending on the severity of the situation.

Lloyd stated the code did not assert the guidelines within were based on a specific command in the Bible. He said that the code contained suggestions, observations or regulations to help people apply the Scriptures in their everyday lives and in the context of a changing world. The code was devised by the leadership of the Church to help to contribute to the well being of its members. The code of conduct was revised each year or as different situations arose. The code was then distributed throughout RCI.[48]

After the 1995 schism and then change of leadership from Lloyd Longfield to Simon Longfield in 1998, Revival Centres International had a revision on the Code of Conduct. It was found that most of the rules and regulations that were written in the code were based on many moral dilemmas concerning fornication and other behavioral problems that the people of the church faced. It was concluded that many rules and regulations contained in the code of conduct had not stressed enough the importance of personal ownership for each members' actions and in practice had problems de-emphasizing many other individual/external influence on each set of circumstances that church members faced.

The intention of the code of conduct was to address broader areas of concerns that church members, especially young people, would find the most pressure, misleading information or harm to their spiritual walk. The onus is now focused on each church member to " . . . work out your own salvation with fear and trembling."[49] This means in practice that each church member is encouraged to accept the guidance of scripture in these matters.

The natural result of this revision means that there was more allowance for church members to take even more personal responsibility for their spiritual growth and less personal intervention by the church oversight unless it was absolutely necessary or there was an urgent concern raised. Therefore, the "Code of Conduct" was removed and combined with the church's simplified stand against fornication among members since 1995, had greatly clarified many decision making within the Church members in aspects of their own spiritual walk. This also means there was a moving away from the oversight being seen as a type of confessional outlet and being more of a "shepherd" or "guide".

Criticism

The Church's beliefs and practices have given rise to some criticism over its treatment of members and former members.[50] In mid-April 1998, weeks prior to the church moving in the Campion Books premises in Middleborough Rd, Box Hill South from the Forum Theatre, some former members of Revival Centres International spoke out, via the Whitehorse Gazette, in a bid to warn Whitehorse residents of the organisation's impending move to the area so as to raise community awareness about the Church. The Whitehorse Gazette also covered the group founder, Lloyd Longfield's response in dismissing such concerns.[42]

Concerns raised by some former members includes the use of guilt, fear, shame and mind control as well as church activities occupying members time spent away from other non-membered family. Other concerns raised by former members were that group members are unable to criticise or question the leaders in any way or associate with any other churches.[42] These concerns were also raised by the Australian journalist Tom Tilley who wrote about his upbringing in the Revival Centres in the 2022 memoir “Speaking in Tongues”[51] Lloyd Longfield says that the Revival Centres International did not believe it was the only true Church but did believe its teachings were the only true way. He dismissed suggestions the group was a cult or controlled and dominated its members. "You come along and have a wonderful experience in the Lord", he said. "You are born again and from that time on you walk, carefully and more reasonably." "Every religious group is a cult. I suppose they say these things because they think we're out of line."

Longfield said those who left the group did so because they could not follow the Bible. He denied members were told to ignore them. "Some people leave because the group doesn't suit them. They cut themselves off 90 per cent of the time", he said. "It's not that no one can speak to them, they're just not in fellowship any more. They have different interests and we don't see them any more." Longfield said Church members were welcome to discuss concerns with the leaders but those who left the Church chose not to.

Longfield defended the Church's actions of "disfellowshipping" members for breaking the rules. He said in other churches people who disobeyed the Bible were given a "smack on the wrist" and were allowed to keep attending services. "The church as a rehabilitation centre is ridiculous", Longfield said.[42]

See also

References

  1. Revival Centres International - About Us Archived 15 June 2007 at the Wayback Machine
  2. Australasian Pentecostal Studies journal, http://aps.webjournals.org/default.asp?id={D78783D5-CCB1-46C0-A7EE-628757FBF743}
  3. "Revival Centres International - FAQ". Archived from the original on 15 January 2008. Retrieved 10 December 2007.
  4. The Herald newspaper, 3/3/66
  5. The Sun newspaper, 5/3/66
  6. Truth article 'Sect that makes a Fortune', 5/9/70
  7. Thorne, Ross, Picture Palace Architecture in Australia, Sun Books Pty. Ltd., South Melbourne, Victoria, 1976.
  8. Revival Centres International - About Us Archived 15 January 2008 at the Wayback Machine
  9. Revival Centres International - About Us Archived 15 January 2008 at the Wayback Machine
  10. Revival Centres International - About Us Archived 15 January 2008 at the Wayback Machine
  11. Revival Centres International - About Us Archived 15 January 2008 at the Wayback Machine
  12. Revival Centres International - About Us Archived 15 January 2008 at the Wayback Machine
  13. Revival Centres International - Missions Archived 11 January 2008 at the Wayback Machine
  14. Revival Centres International - Beliefs Archived 15 January 2008 at the Wayback Machine
  15. Revival Centres International - Personal Stories Archived 11 January 2008 at the Wayback Machine
  16. Revival Centres International - Beliefs Archived 30 August 2007 at the Wayback Machine
  17. Barker, Brain, The Symbols of Sovereignty, The Alden Press, Oxford, 1979
  18. Ransome, Cyril, A Short History of England, Longmans Green & Co., 1897
  19. A.J. Ferris, Britain and America Revealed as Israel
  20. Murray, C.M., Tracing Our Celto-Saxon Roots
  21. Revival Centres International - FAQ Archived 15 January 2008 at the Wayback Machine
  22. Revival Centres International - Beliefs Archived 24 August 2006 at the Wayback Machine
  23. The Throne of David and the Return of Christ Archived 2 September 2007 at the Wayback Machine
  24. Revival Centres International - Beliefs Archived 15 January 2008 at the Wayback Machine
  25. Revival Centres International - FAQ Archived 15 January 2008 at the Wayback Machine
  26. The Westminster Abbey Guide Book
  27. Ferris, A.J., The Throne of David found in Britain
  28. Fox, John S., The World's Greatest Throne
  29. Durrant, Colonel J.H., The Throne of David and the Return of Christ
  30. Milner, W.M.H., M.A., The Royal house of Britain an Enduring Dynasty.
  31. Nankivell, J.F., Jacob versus Esau
  32. Durrant, Colonel J.H., The Commonwealth of Israel.
  33. Durrant, Colonel J.H. The Throne of David and the Return of Christ
  34. Revival Centres International - Bible Studies & Articles Archived 30 August 2007 at the Wayback Machine
  35. Revival Centres International - Publications
  36. Revival Centres International - Publications Archived 6 September 2007 at the Wayback Machine
  37. Revival Centres International Archived 30 August 2007 at the Wayback Machine
  38. Revival Centres International - Bible Studies & Articles
  39. Revival Centres International - Music Archived 29 August 2007 at the Wayback Machine
  40. Niall, Jake, 'Church Loses Flock over Fornication Fight', 9 July 1995, Sunday Age
  41. Marx, Anthony. 'Unforgiving' Church Hit By Exodus Over Hardline Sex Policy The Brisbane Courier Australia, 1995.
  42. 1 2 3 4 Doyle, Julie. Church Moves in Amid Concerns, Whitehorse Gazette, 15 April 1998.
  43. Panin, Ivan, The Shorter Works of Ivan Panin, 1934:
  44. Panin, Ivan, The Inspiration of the Scriptures Scientifically Demonstrated, 1899.
  45. Revival Centres International - FAQ Archived 15 January 2008 at the Wayback Machine
  46. http://www.rci.org.au/faq/biblenumerics.pdf%5B%5D
  47. Mackay, Brendon, 1997, Panin's Panic
  48. 1 2 3 Jubber v Revival Centres International, Victorian Anti-Discrimination Tribunal 62 (7 April 1998)
  49. Bible, Philippians 2:12
  50. See, e.g., ABC Radio, 'New Life – Sue Durrant, Life Matters, 27 April 1998.
  51. "Tom Tilley: losing my religion". ABC listen. 12 May 2022. Retrieved 12 October 2023.
This article is issued from Wikipedia. The text is licensed under Creative Commons - Attribution - Sharealike. Additional terms may apply for the media files.