I made some search to learn precision and recall and I saw some graphs represents inverse relationship between precision and recall and I started to think about it to clarify subject. I wonder the inverse relationship always hold? Suppose I have a binary classification problem and there are positive and negative labeled classes. After training some of the actual positive examples are predicted as true positives and some of them false negatives and some of the actual negative examples are predicted as true negatives and some of them false positives. To calculate precision and recall I use these formulas: $$Precision = \frac{TP}{TP + FP}$$ and $$Recall = \frac{TP}{TP + FN}$$ If I decrease false negatives then true positives increases and in that case don't precision and recall both increase?
3 Answers
If we decrease the false negative (select more positives), recall always increases, but precision may increase or decrease. Generally, for models better than random, precision and recall have an inverse relationship (@pythinker's answer), but for models worse than random, they have a direct relationship (@kbrose's example).
It is worth noting that we can artificially build a sample that causes a model which is better-than-random on true distribution to perform worse-than-random, so we are assuming that the sample resembles the true distribution.
Recall
We have $$TP = P - FN$$ therefore, recall would be $$r = \frac{P-FN}{P} = 1- \frac{FN}{P}$$ which always increases by decrease in $FN$.
Precision
For precision, the relation is not as straightforward. Lets start with two examples.
First case: decrease in precision, by decrease in false negative:
label model prediction
1 0.8
0 0.2
0 0.2
1 0.2
For threshold $0.5$ (false negative = $\{(1, 0.2)\}$),
$$p = \frac{1}{1+0}=1$$
For threshold $0.0$ (false negative = $\{\}$),
$$p = \frac{2}{2+2}=0.5$$
Second case: increase in precision, by decrease in false negative (the same as @kbrose example):
label model prediction
0 1.0
1 0.4
0 0.1
For threshold $0.5$ (false negative = $\{(1, 0.4)\}$),
$$p = \frac{0}{0+1}=0$$
For threshold $0.0$ (false negative = $\{\}$),
$$p = \frac{1}{1+2}=0.33$$
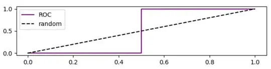
It is worth noting that ROC curve for this case is

Analysis of precision based on ROC curve
When we lower the threshold, false negative decreases, and true positive [rate] increases, which is equivalent to moving to the right in ROC plot. I did a simulation for better-than-random, random, and worse-than-random models, and plotted ROC, recall, and precision:



As you can see, by moving to the right, for better-than-random model, precision decreases, for random model, precision has substantial fluctuations, and for worse-than-random model precision increases. And there are slight fluctuations in all three cases. Therefore,
By increase in recall, if model is better than random, precision generally decreases. If mode is worse than random, precision generally increases.
Here is the code for simulation:
import numpy as np
from sklearn.metrics import roc_curve
from matplotlib import pyplot
np.random.seed(123)
count = 2000
P = int(count * 0.5)
N = count - P
# first half zero, second half one
y_true = np.concatenate((np.zeros((N, 1)), np.ones((P, 1))))
title = 'Better-than-random model'
# title = 'Random model'
# title = 'Worse-than-random model'
if title == 'Better-than-random model':
# GOOD: model output increases from 0 to 1 with noise
y_score = np.array([p + np.random.randint(-1000, 1000)/3000
for p in np.arange(0, 1, 1.0 / count)]).reshape((-1, 1))
elif title == 'Random model':
# RANDOM: model output is purely random
y_score = np.array([np.random.randint(-1000, 1000)/3000
for p in np.arange(0, 1, 1.0 / count)]).reshape((-1, 1))
elif title == 'Worse-than-random model':
# SUB RANDOM: model output decreases from 0 to -1 (worse than random)
y_score = np.array([-p + np.random.randint(-1000, 1000)/1000
for p in np.arange(0, 1, 1.0 / count)]).reshape((-1, 1))
# calculate ROC (fpr, tpr) points
fpr, tpr, thresholds = roc_curve(y_true, y_score)
# calculate recall, precision, and accuracy for corresponding thresholds
# recall = TP / P
recall = np.array([np.sum(y_true[y_score > t])/P
for t in thresholds]).reshape((-1, 1))
# precision = TP / (TP + FP)
precision = np.array([np.sum(y_true[y_score > t])/np.count_nonzero(y_score > t)
for t in thresholds]).reshape((-1, 1))
# accuracy = (TP + TN) / (P + N)
accuracy = np.array([(np.sum(y_true[y_score > t]) + np.sum(1 - y_true[y_score < t]))
/len(y_score)
for t in thresholds]).reshape((-1, 1))
# Sort performance measures from min tpr to max tpr
index = np.argsort(tpr)
tpr_sorted = tpr[index]
recall_sorted = recall[index]
precision_sorted = precision[index]
accuracy_sorted = accuracy[index]
# visualize
fig, ax = pyplot.subplots(3, 1)
fig.suptitle(title, fontsize=12)
line = np.arange(0, len(thresholds))/len(thresholds)
ax[0].plot(fpr, tpr, label='ROC', color='purple')
ax[0].plot(line, line, '--', label='random', color='black')
ax[0].set_xlabel('fpr')
ax[0].legend(loc='center left', bbox_to_anchor=(1, 0.5))
ax[1].plot(line, recall, label='recall', color='blue')
ax[1].plot(line, precision, label='precision', color='red')
ax[1].plot(line, accuracy, label='accuracy', color='black')
ax[1].set_xlabel('1 - threshold')
ax[1].legend(loc='center left', bbox_to_anchor=(1, 0.5))
ax[2].plot(tpr_sorted, recall_sorted, label='recall', color='blue')
ax[2].plot(tpr_sorted, precision_sorted, label='precision', color='red')
ax[2].plot(tpr_sorted, accuracy_sorted, label='accuracy', color='black')
ax[2].set_xlabel('tpr (1 - fnr)')
ax[2].legend(loc='center left', bbox_to_anchor=(1, 0.5))
fig.tight_layout()
fig.subplots_adjust(top=0.88)
pyplot.show()
- 9,147
- 2
- 31
- 47
-
So when random phenomena completely rules, in practice it is observed that they generally have inverse relationship. There are different situations but, can we say generally if we increase precision it means that we predict negative examples more accurately and if we increase recall it means that we predict positive examples more accurately? – tkarahan Apr 12 '19 at 08:13
-
@TolgaKarahan First we need to define "more accurately" in terms of TN, TP, etc. For example "accuracy" is for both positives and negatives, i.e. (TP+TN / P+N) which I added it to the plots, it has a rise and a fall for better-than-random models. – Esmailian Apr 12 '19 at 11:15
-
I mean ratio of correctly predicted labels to all labels for a specific class. Like TP / P or TN / N. If I increase precision does it predict negative examples more accurately with increasing TN / N? – tkarahan Apr 12 '19 at 11:47
-
@TolgaKarahan Aha. For better-than-random models, **increase in precision** means decrease in recall (and vice versa), which is **decrease in TP/P** (P = TP+FN). For TN/N, we know when threshold is increased (decrease in recall) both TP and FP decrease since we are selecting less positives, thus FP/N decreases, and 1 - FP/N = **TN/N increases**. So the answer to your question is yes. – Esmailian Apr 12 '19 at 11:59
-
It's good. Finally If I define TP / P as positive recall and TN / N as negative recall then I suppose with increasing precision I increase negative recall and with increasing recall because it is same thing I also increase positive recall. So it looks like matter of increasing negative or positive recall and which one more important to me. – tkarahan Apr 12 '19 at 12:09
-
@TolgaKarahan Exactly. – Esmailian Apr 12 '19 at 12:15
-
Thank you so much. It really helped to clarify subject. – tkarahan Apr 12 '19 at 12:16
Thanks for clear statement of the problem. The point is that if you want to decrease false negatives, you should sufficiently lower the threshold of your decision function. If the false negatives are decreased, as you mentioned, true positives increase but false positives can also increase. As a result, recall will increase and precision will decrease.
- 1,606
- 1
- 11
- 26
- 1,237
- 2
- 7
- 17
-
1I've just learned this topic and It seems I focused equations to much with neglecting effects of changing model. This explanation helped to clarify things. Thank you. – tkarahan Apr 11 '19 at 13:09
-
-
You are correct @Tolga, both can increase at the same time. Consider the following data:
Prediction | True Class
1.0 | 0
0.5 | 1
0.0 | 0
If you set your cut off point as 0.75, then you have
$$ Precision = \frac{TP}{TP + FP} = \frac{0}{0 + 1} = 0 $$ $$ Recall = \frac{TP}{TP + FN} = \frac{0}{0 + 1} = 0$$
then if you decrease your cut off point to 0.25, you have
$$ Precision = \frac{TP}{TP + FP} = \frac{1}{1 + 1} = 0.5 $$ $$ Recall = \frac{TP}{TP + FN} = \frac{1}{1 + 0} = 1$$
and so you can see, both precision and recall increased when we decreased the number of False Negatives.
- 1,922
- 1
- 8
- 14
-
1Thank you. It seems distribution of data is so important and it isn't surprising of course. – tkarahan Apr 11 '19 at 14:49
-
But you still need to be realistic. It is unlikely you can decrease the number of False Negatives without increasing the number of False Positives. – Pedro Henrique Monforte Apr 11 '19 at 19:51
-
You provide no data and no argument to back up your claim. I provide an example showing exactly why the OP's statement is correct. And *I'm* the one that needs to be realistic. Really? – kbrose Apr 11 '19 at 23:50